Vejledning

Trafikstyrelsens bekendtgørelse nr. 711 af 20. maj 2020 om ibrugtagningstilladelse for delsystemer i jernbaneinfrastrukturen fastsætter regler om godkendelse af og procedurer for ansøgning om ibrugtagningstilladelser i jernbaneinfrastrukturen.

Formålet med vejledningen er at informere om, hvornår bekendtgørelsen skal følges ved ændringer i delsystemer i jernbaneinfrastrukturen, samt hvorledes ansøger hensigtsmæssigt kan forholde sig i processen for ansøgning om ibrugtagningstilladelse.

 

Hvordan læser man vejledningen?

Vejledningen har til formål at hjælpe ansøgere ved udformningen af ansøgninger og henvendelser i forbindelse med ibrugtagningstilladelser til infrastruktur.

Vejledningen folder bekendtgørelsen ud ved at uddybe og forklare de enkelte bestemmelser.

 

Opbygning

Vejledningen er bygget op på følgende måde:

 


”Paragraf” – gengivelse af bestemmelsen (grøn boks)

 

”Om paragraffen” – hvordan bestemmelsen skal forstås (ingen boks).

 

Bekendtgørelsens og vejledningens opbygning afspejler ikke fuldstændigt et kronologisk sagsforløb.

Når der i vejledningen anvendes begrebet ”ændring”, skal der i udgangspunktet forstås både ændret infrastruktur og ny infrastruktur.

Bekendtgørelsen følger fælleseuropæisk ret, herunder interoperabilitetsdirektivet (2016/797/EU) og forordning nr. 402/2013/EU med senere ændring om den fælles sikkerhedsmetode til risikoevaluering og vurdering og ophævelse af forordning (EF) nr. 352/2009 - i det følgende benævnt CSM-RA.

Bekendtgørelsen og vejledningen følger som udgangspunkt CSM-RA forordningen (EU 402/2013 med senere ændringer). Bekendtgørelse nr. 711 af 20. maj 2020 trådte i kraft den 16. juni 2020.

De anførte retsakter kan ses på Trafikstyrelsens hjemmeside.

I tilknytning til bekendtgørelsen og nærværende vejledning er der udarbejdet følgende selvstændige vejledning for emner, der relaterer sig til bekendtgørelsen:

  • Vejledning om godkendelse af assessorer og sagkyndige(Bekendtgørelse nr. 543 af 24. maj 2017).

 

Vejledningen kan ses på Trafikstyrelsens hjemmeside. Derudover kan der henvises til nedenstående EU-vejledninger:

 

EU-vejledninger

  • Kommissionens henstilling af 5. december 2014 om forhold vedrørende ibrugtagning og anvendelse af strukturelt definerede delsystemer og køretøjer efter reglerne i Europa-Parlamentets og Rådets direktiv 2008/57/EF og 2004/49/EF (2014/897/EU).
  • Explanatory note on the CSM Assessment Body referred to in Regulation (EU) N°402/2013 and in OTIF UTP GEN-G of 1.1.2014 on the Common Safety Method (CSM) for risk assessment.
  • Guide for application of Technical Specifications for Interoperability (TSI’s).
  • Vejledning i anvendelse af tekniske specifikationer for interoperabilitet (TSI’er).
  • Guide for the application of the ENE TSI.
  • Guide for the application of the INF TSI.
  • Guide for the application of the OPE TSI.
  • Guide for the application of the PRM TSI.
  • Guide for the application of the SRT TSI.
  • ERA Vejledning i anvendelse af tekniske specifikationer for interoperabilitet (TSI’er), Bilag 2 – Overensstemmelsesvurdering og EF-verifikation.
  • Vejledning i anvendelse af tekniske specifikationer for interoperabilitet (TSI’er), Bilag 4 – Eksempler på anvendelse af TSI’er på forskellige stadier.

 

Bekendtgørelsens anvendelsesområde

For at afklare om bekendtgørelsen finder anvendelse for det arbejde, der påtænkes udført, skal der indledningsvist tages stilling til følgende to forhold:

  1. Kan arbejdet betragtes som en ændring (og ikke som en del af almindeligt vedligehold)? Se nærmere om sondringen mellem fornyelse, ændringer og vedligehold i vejledningens afsnit ”Om § 2”.
  2. Kan det pågældende arbejde påvirke jernbanesikkerheden?

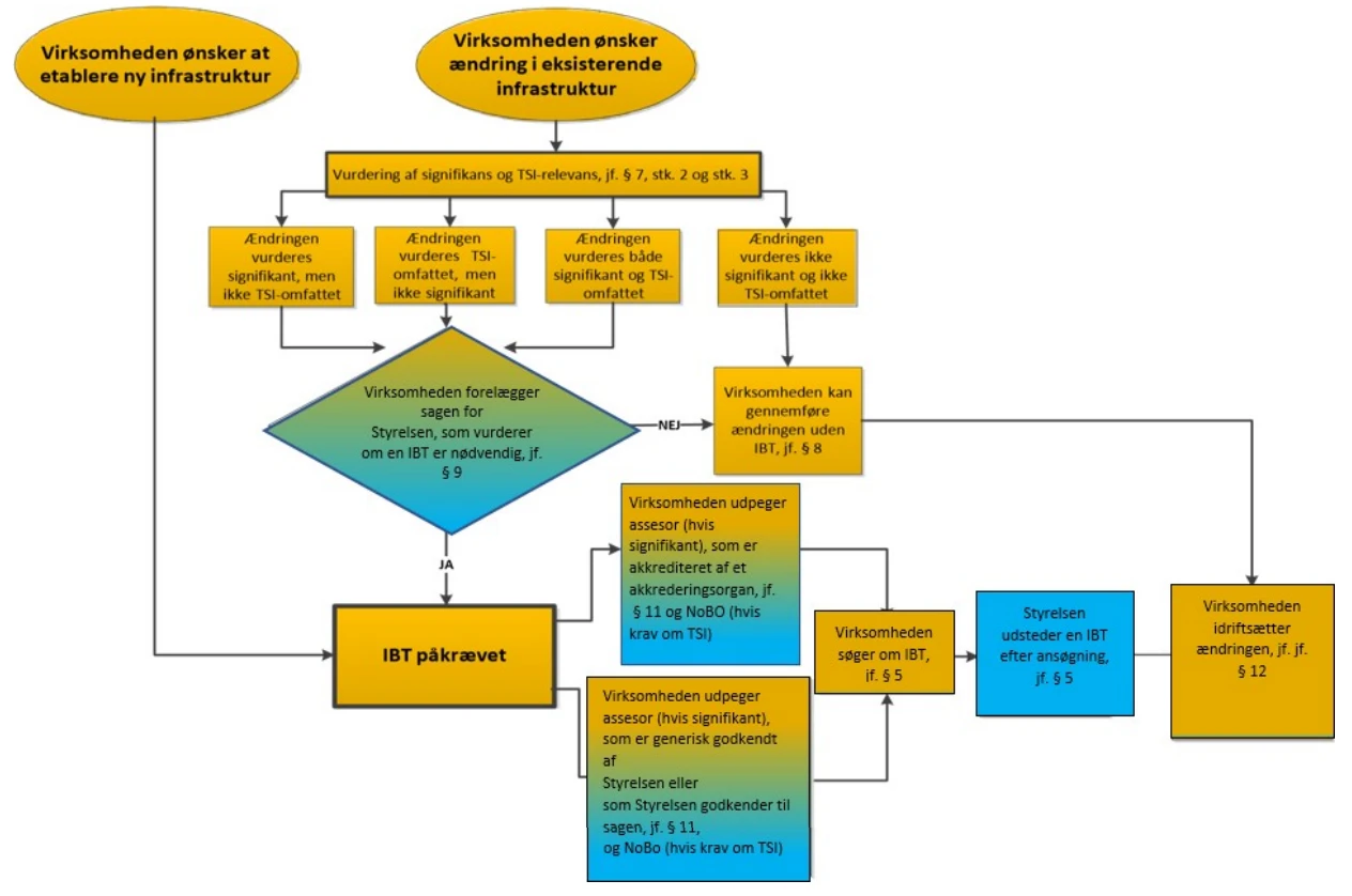
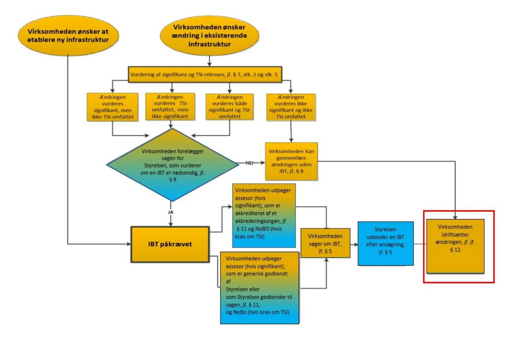
I bekræftende fald skal bekendtgørelsen følges, som illustreret i følgende flowdiagram:

Flowdiagrammet angiver, hvorledes bekendtgørelsens paragraffer anvendes ved etablering af ny infrastruktur eller ved en ændring i den eksisterende infrastruktur.

Billedet viser flowdiagrammet

2

Ibrugtagning af jernbaneinfrastrukturen

§ 12. Jernbaneinfrastruktur må ikke tages i brug, før Trafik-, Bygge- og Boligstyrelsen har udstedt ibrugtagningstilladelser til de i jernbaneinfrastrukturenanvendte
strukturelle delsystemer.

Stk. 2. Et strukturelt delsystem i jernbaneinfrastrukturen, hvortil Trafik-, Bygge- og Boligstyrelsen har udstedt ibrugtagningstilladelse, må kun tages i brug af en jernbaneinfrastrukturforvalter.

Stk. 3. Inden et strukturelt delsystem i jernbaneinfrastrukturen tages i brug, skal jernbaneinfrastrukturforvalteren implementere de fornødne risikoforanstaltninger i henhold til reglerne om godkendelse af jernbaneinfrastrukturforvaltere.

Flowdiagram med indramning af boksen med teksten "Virksomheden idriftsætter ændringen, jf. jf. § 12"

Om § 12:

Ibrugtagning af et strukturelt delsystem med ibrugtagningstilladelse

For at en virksomhed/ansøger kan tage et delsystem i brug, er det et krav, at virksomheden har en sikkerhedsgodkendelse som jernbaneinfrastrukturforvalter. Kravene for at opnå en sikkerhedsgodkendelse er beskrevet i bekendtgørelse nr. 712 af 20. maj 2020 om sikkerhedsgodkendelse af jernbaneinfrastrukturforvaltere. Trafikstyrelsen har udarbejdet en vejledning14 herom, hvori de nærmere krav for at opnå en sikkerhedsgodkendelse er beskrevet.

Jernbaneinfrastrukturforvalteren skal have implementeret de fornødne risikoforanstaltninger i forbindelse med ibrugtagning af delsystemet. Disse risikoforanstaltninger er bl.a. de fornødne drifts- og vedligeholdelsesinstrukser samt krav til uddannelse af personale, mv.

3

Anvendelsesområde

Anvendelsesområde

§ 1. Bekendtgørelsen fastsætter regler om godkendelse af og procedurer for ansøgning om ibrugtagningstilladelser til jernbaneinfrastrukturen og ansøgning om tilladelser til test af jernbaneinfrastruktur, jf. dog stk. 2.

Stk. 2. Bekendtgørelsen gælder ikke for:

  1. Veteranbaner.
  2. Privatejet jernbaneinfrastruktur, herunder sidespor, der anvendes af ejeren eller af en operatør i forbindelse med deres respektive godstransportaktiviteter eller personbefordring i ikkekommercielt øjemed.

Om § 1:

Af § 60a, stk. 1, i jernbaneloven1 følger det, at det kræver godkendelse fra Trafikstyrelsen for, at der kan tages jernbaneinfrastruktur på det danske jernbanenet i brug. Trafikstyrelsen skal derfor give en ibrugtagningstilladelse, før en infrastrukturforvalter kan tage jernbaneinfrastruktur i brug.

Ibrugtagningstilladelser kan udstedes med vilkår, jf. § 13, stk. 1. Vilkår er betingelser for ibrugtagningstilladelsen, som ansøger skal overholde. Hvis et vilkår ikke til stadighed overholdes, jf. § 13, stk. 2, kan Trafikstyrelsen træffe afgørelse om tilbagekaldelse af ibrugtagningstilladelsen. Tilsidesættelse af vilkår efter § 13, stk. 1 kan straffes med bøde, jf. § 17, stk. 3.

Ønsker en infrastrukturforvalter at få ændret et vilkår, skal der påregnes en sagsbehandlingstid på 3 uger. Ansøgningen skal vedlægges dokumentation i form af en risikovurdering, der viser, at den ønskede ændring af vilkåret ikke har negativ betydning for sikkerheden. Risikovurderingen skal være forelagt og påtegnet af assessor.

Bekendtgørelsen gælder for hele den danske jernbaneinfrastruktur. Undtaget er dog privatejet jernbaneinfrastruktur, der alene benyttes til ejerens egen godstransport (privatejede firmaspor), samt veteranbaner. For at et spor kan betragtes som privatejet jernbaneinfrastruktur, skal sporet ejes og anvendes af samme virksomhed, som ikke er en jernbanevirksomhed, og anvendelsen må alene omfatte interne godstransporter samt transporter til og fra det offentlige jernbanenet. Det betyder, at jernbaneinfrastrukturen ikke stilles tilfri rådighed for andre jernbanevirksomheder, og at brugen alene kan ske efter aftale med ejeren af infrastrukturen.

Herudover skal adgangen til sporet samt det tilhørende sporareal være et klart afgrænset privat område, der er lukket af for uvedkommende.
Adgangen til den privatejede jernbaneinfrastruktur betragtes som aflukket, hvis der f.eks. er bom over sporet, skiltet eller opsat hegn.

Afgørende for om et område ses som aflukket er, at det er klart, hvornår man bevæger sig ind på og ud fra privatejet jernbaneinfrastruktur.

Bekendtgørelsens krav er tilpasset de overordnede krav i interoperabilitetsdirektivet og CSM-RA. Bekendtgørelsen har dog et bredere anvendelsesområde, da den også omfatter S-tog-, metro- og letbanesystemer, som ikke er inkluderet i hverken direktivets eller forordningens anvendelsesområde i Danmark. Dette er gjort for at sikre ensartet sagsbehandling af jernbanesystemerne.

De krav, som CSM-RA stiller til risikovurdering og assessering, er inkluderet i bekendtgørelsens bilag 1-3.

Definitioner

§ 2. I denne bekendtgørelse forstås ved:

  1. Ansøger: En ordregiver, som defineret i interopreabilitetsdirektivets artikel 2, nr. 22.
  2. Akkreditering: En attestering foretaget af det nationale akkredtieringsorgan af, at en assessor opfylder de krav, der er fastsat i bekendtgørelse om krav til akkreditering af assessorer på jernbaneområdet.
  3. Assessor: En uafhængig og kompetent, ekstern eller intern person, organisation eller enhed, der foretager efterforskninger med henblik på at nå frem til en vurdering baseret på objektivt grundlag om et systems egnethed til at opfylde de sikkerhedskrav, der stilles til det, jf. CSM-RA artikel 3, nr. 14, eller bilag 1, afsnit 2, nr. 14, i denne bekendtgørelse.
  4. CSM-RA: Kommissionens gennemførelsesforordning nr. 402/2013/EU af 30. april 2013 om den fælles sikkerhedsmetode til risikoevaluering og – vurdering og ophævelse af forordning (EF) nr. 352/2009, som ændret ved Kommissionens gennemførelsesforordning nr. 1136/2015/EU af 13. juli 2015
  5. Delsystemer: De strukturelt eller funktionelt definerede dele af Unionens jernbanesystem som angivet i bilag II i interopreabilitetsdirektivet – dvs. infrastruktur, energi, fast togkontrol- og signaludstyr, mobilt togkontrol- og kommunikationsudstyr, rullende materiel, drift og trafikstyring, vedligeholdelse samt trafikelematik for person- og godstrafikken.
  6. Fornyelse: Større arbejde, der går ud på at udskifte et delsystem eller en del af det uden at ændre delsystemets samlede ydeevne, jf. artikel 2, nr. 15, i interopreabilitetsdirektivet.
  7. Forslagsstiller: Forslagsstiller, som defineret i CSM-RA artikel 3, nr. 11, eller bilag 1, afsnit 2, nr. 11, i denne bekendtgørelse.
  8. Forslagsstillers erklæring: På grundlag af anvendelsen af CSM-RA eller bilag 1 og assessors sikkerhedsvurderingsrapport afgiver forslagsstilleren og skriftlig erklæring om, at alle identificerede farer og risici ved disse farer er holdt på et acceptabelt niveau, jf. CSM-RA artikel 16 eller bilag 1, afsnit 7, i denne bekendtgørelse.
  9. Ibrugtagningstilladelse for et delsystem i jernbaneinfrastrukturen: En godkendelse af delsystemets sikkerhedsmæssige egenskaber samt delsystemets overholdelse af gældende lovgivning, herunder hvis der er relevant delsystemets overensstemmelse med gældende TSI’er.
  10. Interopreabilitetsdirektivet: Europa-Parlamentets og Rådets direktiv (EU) 2016/797 af 11. maj 2016 om interoperabilitet i jernbanesystemet i Den Europæiske Union, gennemført ved bekendtgørelse om interoperabilitet i jernbanesystemet.
  11. Jernbaneinfrastuktur: Infrastruktur som defineret i artikel 3, nr. 3, i EUParlamentets og Rådets direktiv 2012/34/EU om oprettelse af et fælles europæisk jernbaneområde, med senere ændringer.
  12. Opgradering: Større ændringsarbejder på et delsystem eller en del af det, som medfører en ændring af det tekniske dossier, der ledsager EFverifikationserklæringen (hvis et sådant findes) eller som forbedrer systemets samlede ydeevne, jf. artikel 2, nr. 14, i interoperabilitetsdirektivet.
  13. Risikovurdering: Den samlede proces, som omfatter en risikoanalyse og en risikoevaluering, jf. artikel 3, nr. 4, i CSM-RA eller bilag 1, afsnit 2, i denne bekendtgørelse.
  14. Signifikant ændring: En ændring, som har indflydelse på sikkerheden, som specificeret i artikel 4, i CSM-RA eller bilag 1, afsnit 3, i denne bekendtgørelse.
  15. Sikkerhedsvurderingsrapport: Et dokument, der indeholder konklusionerne af en vurdering, som en assessor har foretaget af det pågældende system, jf. CSM-RA artikel 3, nr. 12, eller bilag 1, afsnit 6, i denne bekendtgørelse.
  16. Systemdefinition: Beskrivelsen af et delsystem eller en del af et delsystem og dets anvendelse, grænsefladerne og vekselvirkning med alle omgivelser, årsag til fornyelsen eller opgraderingen og alle identificerede krav til delsystemet eller en del af et delsystem, som beskrevet i bilag I, punkt 2.1.2, i CSM-RA eller bilag 2, punkt 3.1.2, i denne bekendtgørelse.
  17. Test: Afprøvning af jernbaneinfrastruktur med det formål at teste tekniske egenskaber eller anvendelsesrelaterede forhold.
  18. TSI: En Teknisk Specifikation for Interoperabilitet, der er vedtaget i henhold til interoperabilitetsdirektivet, og som gælder for hvert delsystem eller hver del af et delsystem med sigte på at opfylde de væsentlige krav og sikre interoperabilitet i det transeuropæiske jernbanesystem.
  19. Veteranbane: Infrastruktur på veteranbaneområdet på veteranorganisations egen bane, som forklaret i bekendtgørelse om ikkeerhvervsmæssig jernbanedrift af veteranbane og kørsel med veterantog på veteranbane m.m.

Om § 2:

§ 2 indeholder definitioner på de begreber, som anvendes i bekendtgørelsen. EU fastsætter stadig flere krav til jernbanen, hvorfor mange af definitionerne givet af interoperabilitetsdirektivet og CSM-RA.

 

Ansøger

”Ansøger” er defineret i interoperabilitetsdirektivets artikel 2, punkt 22:

»ansøger«: en fysisk eller juridisk person, der anmoder om tilladelse, og som kan være en jernbanevirksomhed, en infrastrukturforvalter eller enhver anden person eller juridisk enhed såsom fabrikant, en ejer eller en ihændehaver; med henblik på artikel 15 er »ansøgeren« en ordregiver eller en fabrikant eller dennes bemyndigede repræsentanter; med henblik på artikel 19 er »ansøgeren« en fysisk eller juridisk person, der anmoder om agenturets afgørelse om godkendelse af de tekniske løsninger, der påtænkes for projekterne vedrørende fast ERTMS-udstyr.

Det er infrastrukturforvaltere, der kan ansøge om ibrugtagningstilladelse til infrastruktur. Andre virksomheder/enheder kan ansøge med bemyndigelse fra infrastrukturforvalteren.

Hvis der ikke allerede er udpeget en infrastrukturforvalter for den pågældende infrastruktur, er der mulighed for, at andre virksomheder/enheder kan ansøge om ibrugtagningstilladelse med bemyndigelse fra den virksomhed, der har ansvaret for anlæg af den pågældende infrastruktur.

Dog er det en forudsætning for ibrugtagning af den nye eller ændrede infrastruktur, at infrastrukturforvalteren har en sikkerhedsgodkendelse. Se nærmere herom i vejledningens afsnit ”Om § 12”.

Dette kan være tilfældet, hvor der er tale om helt ny infrastruktur, som f.eks.anlæg af en ny letbane.

 

Assessor

Definitionen på en assessor er fastsat på baggrund af definitionen fastsat i CSM-RA nr. 402/2013. Begrebet assessor kan i praksis forstås som en enkeltperson eller et team af assessorer med forskellige kompetencer.

Trafikstyrelsen har udarbejdet en vejledning om godkendelse af assessorer og sagkyndige. Denne vejledning findes på styrelsens hjemmeside.

 

CSM-RA

Ved CSM-RA forstås Kommissionens gennemførelsesforordning (EU) nr. 402/ 2013 af 30. april 2013 om den fælles sikkerhedsmetode til risikoevaluering og –vurdering og ophævelse af forordning (EF) nr. 352/2009. Denne er ændret ved Kommissionens gennemførelsesforordning (EU) 2015/1136 af 13. juli 2015 om ændring af gennemførelsesordning (EU) nr. 402/2013 om den fælles sikkerhedsmetode til risikoevaluering og –vurdering.

 

Delsystemer

Ordet ”delsystem” benyttes i EU til at beskrive en opdeling af jernbanesystemet. I Danmark har traditionen været at opdele banen i fag og ikke i delsystemer.

I EU-sammenhæng betegnes eksempelvis infrastruktur som ét delsystem, der inkluderer spor, perroner, broer mv.

Bekendtgørelsen gør brug af den europæiske definition af begrebet ”delsystem”, der er hentet i interoperabilitetsdirektivet. I direktivets bilag II er jernbanesystemet opdelt i følgende strukturelle og funktionelle delsystemer:

  1. strukturelt definerede områder:
    • infrastruktur
    • energi
    • fast togkontrol- og signaludstyr
    • mobilt togkontrol- og signaludstyr
    • rullende materiel
  2. funktionelt definerede områder:
    • drift og trafikstyring
    • vedligeholdelse
    • trafiktelematik for person- og godstrafikken

I samme bilag findes der en nærmere beskrivelse af delsystemerne.

 

Fornyelse, ændringer og vedligehold

Større og mere systematiske udskiftninger, der ikke forbedrer delsystemets ydeevne, vil almindeligvis blive betragtet som en fornyelse, f.eks. når en (del-) stræknings skinner og/eller sveller efter endt levetid skiftes ud.

Kontroller og justeringer, der ikke foretages i forbindelse med en fornyelse, opgradering eller ny infrastruktur, vil typisk blive betragtet som almindeligt vedligehold.

Til vurdering af, hvorvidt mindre udskiftninger af komponenter ligeledes kan betragtes som vedligehold, bør følgende spørgsmål overvejes:

  1. Er der tale om samme funktion?
  2. Er der tale om samme ydeevne?
  3. Påvirkes omgivelserne på samme måde (output)?
  4. Kan ændringen modstå samme påvirkning fra omgivelserne (input)?
  5. Er der tale om de samme installations-/afprøvningsforskrifter?
  6. Er der tale om de samme drifts- og vedligeholdelsesforskrifter?
  7. Er der tale om et mindre arbejde (i modsætning til et større arbejde)?

Såfremt disse spørgsmål kan besvares bekræftende, taler dette for, at udskiftningen kan betragtes som vedligehold. I modsat fald er udskiftningen at betragte som en ændring.

 

Opgradering og nyanlæg

Ændringer inddeles i tre kategorier:
nyanlæg, opgradering og fornyelse.

EU definerer ”ny infrastruktur” mere snævert end den hidtidige danske fortolkning af begrebet. Ved nyanlæg forstås således helt ny infrastruktur, dvs. i realiteten en ny strækning eller som et stykke infrastruktur, hvor der ingen fandtes i forvejen, f.eks. anlæg af en perron, hvor der ikke tidligere har været en.

Udskiftes eller udbygges noget eksisterende vil der, afhængig af udskiftningens art og omfang, være tale om en opgradering, en fornyelse eller almindeligt vedligehold. Dertil kommer ændringer, som er større end almindeligt vedligehold, men som ikke påvirker delsystemets grundlæggende konstruktionsegenskaber (dvs. er ikke en opgradering eller fornyelse). I de tilfælde skal ændringen håndteres via infrastrukturforvalterens sikkerhedsledelsessystem.

Etablering af et ekstra spor på en station eller på en strækning i en eksisterende infrastruktur anses ikke for et nyanlæg, men for en opgradering, idet det er strækningen, der ses på, snarere end det ekstra spor.

En opgradering er kendetegnet ved, at den forbedrer ydeevnen af noget eksisterende. Et nyt sikringsanlæg, en ny perron eller et nyt spor som erstatter et eksisterende anlæg vil være en opgradering, hvis udskiftningen forbedrer delsystemets samlede ydeevne.

 

Forslagsstiller

Definitionen på en forslagsstiller er identisk med CSM-RA artikel 3, nr. 11:

  1. En jernbanevirksomhed eller jernbaneinfrastrukturforvalter, som implementerer risikostyringsforanstaltninger i henhold til artikel 4 i direktiv 2004/49/EF.
  2. En enhed med ansvar for vedligeholdelse, som implementerer foranstaltninger i henhold til artikel 14a, stk. 3, i direktiv 2004/49/EF.
  3. Ordregivere eller fabrikanter, som opfordrer et bemyndiget organ til at anvende EF-verifikationsproceduren i overensstemmelse med artikel 18, stk. 1, i direktiv 2008/57/EF, eller et organ, der er udpeget i henhold til artikel 17, stk. 3, i samme direktiv.
  4. En, der ansøger om tilladelse til at tage strukturelt definerede delsystemer i brug.

Punkt b) drejer sig udelukkende om vedligeholdelse af køretøjer og ikke infrastruktur, som nærværende bekendtgørelse omhandler.

 

Signifikant ændring

CSM-RA opererer ikke med de samme tre kategorier, der anvendes i interoperabilitetsdirektivet (nyanlæg, fornyelse, opgradering), men alene med begrebet ændring. I bekendtgørelsen er det fastsat, at signifikante ændringer i infrastruktur altid skal have ibrugtagningstilladelse.
Følgende ændringer anses vejledende som signifikante ændringer, og skal derfor benytte CSM-RA processen:

  1. Ny strækning (f.eks. København-Ringsted)
  2. Ny delstrækning (f.eks. et dobbeltspor eller en shunt - hvor det ikke kun er et nyt spor, men også andre fagområder involveres)
  3. Ny sporbærende bro (hvor der ikke har været en bro i forvejen)
  4. Ny jernbanetunnel over 100 meter
  5. Ny perron, (hvor der ikke har været en perron i forvejen)
  6. Ændringer i sikringsanlæg
  7. Projektering af togkontrol
  8. Ny fjernstyring (hvor der ikke har været fjernstyring i forvejen)
  9. Ny kørestrøm (hvor der ikke har været kørestrøm i forvejen)

I artikel 4 i CSM-RA er det nærmere beskrevet, hvordan ændringens signifikans skal vurderes. Samme forhold fremgår af bekendtgørelsens bilag 1, afsnit 3.

Kan ændringen have indflydelse på sikkerheden, jf. artikel 4, stk. 1 i CSM-RA eller bekendtgørelsens bilag 1, afsnit 3, skal virksomheden i henhold til artikel 4, stk. 2 på grundlag af en ekspertvurdering vurdere, om ændringen er signifikant ud fra følgende kriterier:

  1. Akkumulation: vurdering af ændringens signifikans under hensyn til alle nylige sikkerhedsrelaterede ændringer, som ikke blev anset for signifikante, af det system, der er taget op til vurdering. Trafikstyrelsen skal bemærke, at dette også gælder for igangværende ændringer.
  2. Nyskabelser, der anvendes til at gennemføre ændringen: Dette gælder både for det, der er innovativt for jernbanesektoren, og det, som alene er nyt for den organisation, der gennemfører ændringen.
  3. Ændringens kompleksitet
  4. Konsekvens af svigt: et plausibelt, værst tænkeligt scenario i tilfælde af svigt i det system, der er under betragtning, under hensyn til sikkerhedsbarrierer uden for systemet.
  5. Overvågning: manglende evne til at kontrolovervåge den gennemførte ændring i systemets samlede livscyklus og foretage hensigtsmæssige indgreb.
  6. Reversibilitet: manglende evne til at vende tilbage til systemet, som det var før ændringen.

 

Forslagsstillers erklæring

På grundlag af resultaterne af CSM-RA (risikostyringsprocessen) eller bekendtgørelsens bilag 2 og assessors sikkerhedsvurderingsrapport skal forslagsstilleren afgive en skriftlig erklæring om, at alle identificerede farer og risici ved farerne er holdt på et acceptabelt niveau.

 

Ibrugtagningstilladelse for et delsystem i jernbaneinfrastrukturen

For at opnå en ibrugtagningstilladelse skal delsystemets sikkerhedsmæssige egenskaber godkendes af Trafikstyrelsen. Derudover skal delsystemet overholde relevant gældende lovgivning, herunder TSI’er, hvis delsystemet er omfattet af disse.

 

Jernbaneinfrastruktur

Definitionen på jernbaneinfrastruktur fremgår af bilag I til direktiv 2012/34/EU2 om oprettelse af et fælles europæisk jernbaneområde, som er trådt i kraft pr. 15. december 2012. Definitionen fremgår af bilag A til denne vejledning.

Definitionen oplister alle former for delsystemer, komponenter mv. på en jernbaneinfrastruktur. At noget står opført på direktivets liste over jernbaneinfrastruktur er dog ikke ensbetydende med, at det skal godkendes efter bekendtgørelsens regler.

Godkendelse forudsætter, jf. bekendtgørelsens §§ 7 og 9, at den påtænkte ændring

  1. er en signifikant ændring i eksisterende jernbaneinfrastruktur, som kan have indflydelse på jernbanesikkerheden, eller
  2. er et nyanlæg, som kan have indflydelse på jernbanesikkerheden, eller
  3. er en fornyelse eller opgradering omfattet af TSI-krav.

Foretager en infrastrukturforvalter således ændringer i infrastruktur, der ikke er sikkerheds- eller TSI-relaterede, kræves der ingen ibrugtagningstilladelse. F.eks. vil en ændring af et banehegn næppe have jernbanesikkerhedsmæssig betydning og dermed i udgangspunktet ikke skulle godkendes af Trafikstyrelsen.

 

Risikovurdering

Definitionen af en risikovurdering er identisk med definitionen i CSM-RA.

Supplerende er der i CSM-RA defineret følgende:

  • ”risikoanalyse”, jf. artikel 3, nr. 2: systematisk anvendelse af alle tilgængelige oplysninger til at identificere farer og estimere risikoen
  • ”risikoevaluering”, jf. artikel 3, nr. 3: en procedure, der med afsæt i risikoanalysen fastslår, om der er opnået et acceptabelt risikoniveau
  • ”fare”, jf. artikel 3, nr. 13: en situation, der kunne føre til en ulykke
  • ”risiko”, jf. artikel 3, nr. 1: den hyppighed, hvormed ulykker og hændelser medfører skade (forårsaget af en fare) og denne skades alvorsgrad.

 

Sikkerhedsvurderingsrapport

Definitionen på en sikkerhedsvurderingsrapport er identisk med definitionen i CSM-RA, jf. art. 3, nr. 12.

Det er fastslået i CSM-RA Bilag III samt bekendtgørelsens Bilag 3, hvad en sikkerhedsvurderingsrapport som minimum skal indeholde.

 

Udfærdigelse af sikkerhedsvurderingsrapport

Assessor noterer sin bedømmelse (resultatet af sine vurderinger) i en sikkerhedsvurderingsrapport, som gives til forslagsstiller. Sikkerhedsvurderingsrapporten har til formål at dokumentere, om den ændring som forslagsstilleren har foretaget, følger retningslinjerne i CSM-RA og om resultatet (den gennemførte ændring) er et sikkert system.

Assessors vurderinger bør ske i en fortløbende proces med forslagsstiller, forstået således at hvor assessor undervejs måtte vurdere, at et eller flere forhold ikke måtte opfylde kravene i CSM-RA, har forslagsstiller mulighed for at rette dette/disse, hvorefter assessor kan justere sin vurdering.

Sikkerhedsvurderingsrapporten skal derfor afspejle assessors endelige bedømmelse.

Da sikkerhedsvurderingsrapporten skal dokumentere, at det ændrede delsystem er sikkert integreret i det samlede jernbanesystem, forudsætter Trafikstyrelsens godkendelse, at sikkerhedsvurderingsrapporten ikke har nogen sikkerhedsmæssige anmærkninger.

I det omfang, der måtte være uenighed mellem ansøger og assessor om et eller flere forhold, bør ansøger og assessor søge at opnå enighed, før sikkerhedsvurderingsrapporten færdiggøres og indleveres til Trafikstyrelsen.

Kan enighed ikke opnås, og er der sikkerhedsmæssige anmærkninger, kan Trafikstyrelsens godkendelse (ibrugtagningstilladelse) ikke forventes.

Ifølge CSM-RA udfærdiges en sikkerhedsvurderingsrapport, når en ændring er gennemført, dvs. når delsystemet er klar til at blive taget i brug.
Imidlertid vil der ved nogle typer ændringer på infrastrukturområdet være behov for at opnå en ibrugtagningstilladelse et stykke tid før selve ibrugtagningen til drift, af hensyn til togtrafikken.

Herved opstår behovet for en sikkerhedsvurderingsrapport, der kan udfærdiges forud for selve ibrugtagningen. Ændringen skal på dette tidspunkt være fuldt projekteret inden for alle fagområder, formaliseret kontrol skal være udført, og assessor skal have set og vurderet:

  1. Dokumentation for projektering og udført kontrol
  2. Planer for sikkerhedsaktiviteter og aktører for:
    1. udførelsesfasen
    2. ibrugtagning til drift
    3. (projekt)afslutning
  3. Infrastrukturforvalterens procedurer for udførelse, afprøvning, ibrugtagning (ibrugtagning til drift) og håndtering af afvigelser.

På denne baggrund udarbejder assessor sin sikkerhedsvurderingsrapport. Sikkerhedsvurderingsrapporten skal indeholde en vurdering af, hvorvidt alle forventede sikkerhedsaktiviteter inden udførelsen af ændringen /ibrugtagningen til drift er håndteret på forsvarlig vis, og hvorvidt projektets planer for de resterende sikkerhedsaktiviteter3 vurderes at være forsvarlige.

Forud for assessors udarbejdelse af sikkerhedsvurderingsrapporten anbefales, at infrastrukturforvalteren indgår aftale med assessor om, hvordan gennemførelsen af de planlagte aktiviteter vil blive dokumenteret, og hvornår dokumentationen vil blive fremsendt til assessor.

Der bør således ikke være sikkerhedsmæssige anmærkninger i sikkerhedsvurderingsrapporten, og konklusionen heri må ikke være betinget af, at assessor vil modtage yderligere dokumentation forud for ibrugtagning til drift.

Da sikkerhedsvurderingsrapporten udfærdiges før sikkerhedsaktiviteterne i udførelses- og driftsfasen er til ende, skal assessor - for at kunne udfærdige sikkerhedsvurderingsrapporten - vurdere planen for de sikkerhedsaktiviteter, der først vil finde sted under udførelsen af ændringen, ibrugtagningen til driftsamt i driftsfasen.

Det betyder bl.a., at de sikkerhedskrav, som forslagsstiller måtte opstille til håndtering af risici i driftsfasen (fx krav til vedligehold), skal vurderes af assessor.

Sikkerhedsvurderingsrapporten skal samtidig klart indikere, hvilken dokumentation, der udestår (dvs. beviset for de gennemførte sikkerhedsaktiviteter i udførelses- og driftsfasen), og som skal danne grundlag for assessors udarbejdelse af to efterfølgende tillæg til sikkerhedsvurderingsrapporten.

Er ovenstående grundlag ikke til stede, bør assessor undlade at udfærdige sikkerhedsvurderingsrapporten.

Sikkerhedsrapporten skal altid følges op af ”Tillæg 1” og ”Tillæg 2”, der afslutter assessors dokumentation, når ændringen er (helt) gennemført. Semere på side 30.

Assessors første tillæg til sikkerhedsvurderingsrapporten (Tillæg 1) skal udfærdiges og fremsendes til Trafikstyrelsen inden for 6 uger efter ibrugtagning til drift. Tillæg 2 til sikkerhedsvurderingsrapporten skal udfærdiges og fremsendes til Trafikstyrelsen inden for 6 måneder efter ibrugtagningen til drift.

 

Systemdefinition

Afsnit 2.1.2 i bilag I i CSM-RA beskriver, hvad en systemdefinition som minimum bør indeholde:

  1. en systemmålsætning (det tilsigtede formål)
  2. systemfunktioner og -elementer, når dette er relevant (herunder menneskelige, tekniske og operationelle elementer)
  3. systemafgrænsning, herunder vekselvirkninger med andre systemer
  4. fysiske (vekselvirkende systemer) og funktionelle (funktionelt input og output) grænseflader
  5. systemmiljøet (f.eks. energi- og varmestrømme, stød, vibrationer, elektromagnetisk interferens, operationel anvendelse)
  6. eksisterende sikkerhedsforanstaltninger og, efter de nødvendige relevante iterationer, definition af de sikkerhedskrav, der er identificeret i forbindelse med risikovurderingsprocessen
  7. antagelser med henblik på at afgrænse risikovurderingen.

 

En systemdefinition er relevant ved:

  • vurdering af om en ændring er signifikant, jf. § 7, stk. 1
  • forelæggelse af ændringer som anført i § 9
  • ansøgning om godkendelse af assessor-team jf. bekendtgørelse om godkendelse af assessorer og sagkyndige i forbindelse med godkendelse af jernbane-infrastruktur og køretøjer
  • tilsyn/dialog med assessor-team og ansøgning om ibrugtagningstilladelse, jf. § 4.

 

Tekniske Specifikationer for Interoperabilitet (TSI’er)

Alle gældende TSI’er med relevans for jernbaneinfrastruktur ligger på Trafikstyrelsens hjemmeside.

TSI’ernes geografiske anvendelsesområde er blevet udvidet til at gælde hele det europæiske net med de undtagelsesmuligheder, der er angivet i interoperabilitetsdirektivet. Metro- og letbanesystemer er ikke omfattet og i Danmark er S-bane, veteranbaner og privatejet infrastruktur til ejerens egen godstransport undtaget, og det er derfor ikke obligatorisk at opfylde TSI’er på disse strækninger. TSI’erne omfatter derved hele Banedanmarks net (bortset fra de ovennævnte undtagelser) samt privatbanerne og skal anvendes i samtlige projekter, der vedrører godkendelse af ny eller ændret infrastruktur. TSI’erne er senest blevet revideret den 10. august 2023.

For ethvert strukturelt delsystem er der udarbejdet en TSI. Følgende TSI’er for strukturelle delsystemer er relevante for jernbaneinfrastrukturen:

  • TSI INF (krav til spor, sporskifter, broer, tunneler, perroner, mv. i jernbaneinfrastrukturen)
  • TSI ENE (krav til kørestrømsanlæg, mv.)
    Derudover er der ”tværgående” TSI’er, som er gældende for flere delsystemer, herunder for såvel højhastigheds- som konventionelle baner:
  • TSI SRT (krav til tunnelsikkerhed, som har relevans for såvel jernbaneinfrastrukturen som rullende materiel)
  • TSI PRM (krav til perroner, adgangsveje, rullende materiel, mv. af hensyn til tilgængelighed for handicappede og bevægelseshæmmede personer)
  • TSI CCS (krav til styringskontrol og signaler, herunder krav til ETCS og GSMR)
4

Ansøgning om ibrugtagningstilladelse

§ 4. Ansøgning om ibrugtagningstilladelse skal ske ved brug af Trafikstyrelsens ansøgningsskema.
Stk. 2. Ansøgning og dokumentation skal indgives på dansk eller engelsk.

Om § 4:

Ansøgningsskema

Ansøgningsskemaet findes på Trafikstyrelsens hjemmeside. Trafikstyrelsen kan i henhold til forvaltningslovens regler kræve yderligere dokumentation, såfremt sagen ikke vurderes at være oplyst i fornødent omfang, før en afgørelse træffes i sagen.

 

Sprogkrav

For at Trafikstyrelsen kan behandle en sag, skal dokumentation være udfærdiget på enten dansk eller engelsk.4

§ 5. Ansøgningen til Trafik-, Bygge- og Boligstyrelsen om en ibrugtagningstilladelse til et strukturelt delsystem i jernbaneinfrastrukturen skal vedlægges

  1. systemdefinition,
  2. sikkerhedsvurderingsrapport i overensstemmelse med CSM-RA eller bilag 1-3 i denne bekendtgørelse udarbejdet af en assessor, jf. § 11, hvis ændringen af delsystemet vurderes signifikant, jf. CSM-RA eller bilag 1-3 til denne bekendtgørelse,
  3. forslagsstillers skriftlige erklæring om, at alle identificerede farer og risici ved disse farer er holdt på et acceptabelt niveau, jf. CSM-RA artikel 16 og bilag 1, afsnit 7, i denne bekendtgørelse, hvis ændringen af delsystemet vurderes signifikant, jf. CSM-RA eller bilag 1-3 til denne bekendtgørelse,
  4. en EF-verifikationserklæring, jf. interoperabilitetsdirektivets artikel 15, hvis delsystemet er omfattet af en TSI, herunder attest med tilhørende teknisk dossier udarbejdet af et bemyndiget organ, jf. bekendtgørelse om krav til bemyndigede organer på jernbaneområdet, og
  5. Det Europæiske Jernbaneagenturs godkendelse af udbud vedrørende fast ERTMSudstyr, hvor agenturets godkendelse er påkrævet, jf. jernbanelovens § 60 b.

Flowdiagram med indramning af boksen med skriften "Styrelsen udsteder en IBT efter ansøgning jf. § 5"

Om § 5:

Hvornår er ibrugtagningstilladelse nødvendig?

Som nævnt under definitionen af jernbaneinfrastruktur er ansøgning om ibrugtagningstilladelse relevant i følgende tilfælde:

  • Ved ny infrastruktur, dvs. hvor der ikke er infrastruktur i forvejen.
  • Ved ændring af eksisterende jernbaneinfrastruktur, hvor ændringen er signifikant og/eller er en fornyelse eller opgradering, som er omfattet af TSIkrav.

Der kræves ibrugtagningstilladelse til alle signifikante ændringer, der kan påvirke jernbanesikkerheden, i de strukturelle delsystemer.

 

Trafikstyrelsens involvering ved ny infrastruktur og ved ændringer i eksisterende infrastruktur

Trafikstyrelsen skal involveres i forbindelse med følgende:

  • hvis virksomheden vurderer, at ændringen er signifikant
  • hvis ændringen er omfattet af TSI’er
  • ved godkendelse af et sag-til-sag godkendt assessor-team, som ansøger ønsker at anvende, jf. bekendtgørelsens § 11, og
  • ved ansøgningen om ibrugtagningstilladelse, jf. § 4

Herudover er der ikke krav om, at Trafikstyrelsen involveres i ændringens forløb.
Ved nogle ændringer - typisk større og/eller komplicerede ændringer - kan det dog anbefales at tage en forhåndsdialog med Trafikstyrelsen ved ændringens opstart, eller når relevant.

Formålet kan f.eks. være, at man som ansøger ønsker en godkendelsesmæssig opdeling af ændringen, f.eks. en ibrugtagningstilladelse til hver af ændringens faser/etaper.

For at minimere ansøgers projektrisici kan ansøger ligeledes bede om Trafikstyrelsens feedback i form af en tilkendegivelse på f.eks. en sikkerhedsplan eller andre forhold, der i den sidste ende har relevans for ansøgers mulighed for at opnå en ibrugtagningstilladelse.

Se nærmere om forhåndsdialog og tilkendegivelse i efterfølgende afsnit.

 

Ansøgning om ibrugtagningstilladelse

Ansøger skal ved ansøgning om ibrugtagningstilladelse anvende Trafikstyrelsens ansøgningsskema, jf. § 4, stk. 1, der findes på Trafikstyrelsens hjemmeside. Ved ansøgning skal ansøger indsende følgende dokumenter udover de i skemaet nævnte stamoplysninger:

  1. En systemdefinition: En beskrivelse af ændringen af delsystemet, herunder en beskrivelse af sikkerhedskravene til delsystemet.
  2. En sikkerhedsvurderingsrapport: Som dokumentation for, at sikkerheden er i orden.
  3. Forslagsstillers erklæring: Dokumentation i form af skriftlig erklæring om, at alle identificerede farer og risici ved disse farer er holdt på et acceptabelt niveau.
  4. En EF-verifikationserklæring (hvis TSI-krav skal verificeres):
    Som dokumentation for, at delsystemet er interoperabelt.
  5. Det Europæiske Jernbaneagenturs godkendelse: Som dokumentation for, at Agenturets godkendelse er indhentet vedr. fast ERTMS-udstyr, hvor Agenturets godkendelse er påkrævet.

 

1) Systemdefinition

En systemdefinition er defineret i bekendtgørelsens § 2, nr. 16 som beskrevet i bilag I, afsnit 2.1.2 i CSM-RA.

 

2) Sikkerhedsvurderingsrapport

Sikkerhedsvurderingsrapporten udarbejdes af et assessor-team, der er udpeget af ansøger og som enten er akkrediteret af et nationalt akkrediteringsorgan eller godkendt af Trafikstyrelsen. Assessor, der er akkrediterede i Danmark, er akkrediterede efter bekendtgørelse om krav til akkreditering af assessorer på jernbaneområdet. Kravene til assessorer, som ikke er akkrediterede, fremgår af Trafikstyrelsens bekendtgørelse om godkendelse af assessorer og sagkyndige i forbindelse med godkendelse af jernbaneinfrastruktur og køretøjer.
En sikkerhedsvurderingsrapport er defineret i § 2, nr. 15, og kravene til indholdet i en sikkerhedsvurderingsrapport er beskrevet i CSM-RA nr. 402/2013 Bilag III og bekendtgørelsens Bilag 3.

Ansøgers risikovurdering og den tilhørende sikkerhedsvurderingsrapport skal særligt omfatte åbne punkter i TSI’en5 og den sikre integration af ændringen i den eksisterende jernbaneinfrastruktur inklusiv driftsmæssige forhold. Rapporten skal herudover omhandle forhold, hvor en TSI kræver, at CSM-RA anvendes, samt hvor en sikkerhedsvurdering er påkrævet i TSI’en.

 

3) Forslagsstillers skriftlige erklæring

Der henvises til nærværende vejlednings side 14, hvor forslagsstillers erklæring er defineret. Erklæring skal indeholde oplysninger, som er fastsat i CSM-RA artikel 16 og bekendtgørelsens Bilag 1, afsnit 7.

 

4) EF-verifikationserklæring

Ansøger udpeger selv det bemyndiget organ/Notified Body (NoBo), som ansøgeren ønsker at anvende til at forestå EF-verifikation. Ansøger kan på EU-Kommissionens database, Nando6, finde en liste over virksomheder/organisationer, som er godkendt til at være NoBo for de pågældende TSI’er.

Ansøger skal klarlægge, hvilke enkelte TSI-krav der er relevante for projektet.

Hvis ansøger finder, at det er uklart, hvordan et givent TSI-krav skal forstås, anbefales det at kontakte Trafikstyrelsen. NoBo verificerer, at delsystemet overholder de pågældende krav i TSI’en og udarbejder efter endt verifikation en såkaldt EF-verifikationsattest/rapport.

På grundlag af EF-verifikationsattesten/rapporten udarbejder ansøger en EF- verifikationserklæring til brug for Trafikstyrelsen. Herefter skal ansøger fremsende EFverifikationserklæring samt EF verifikationsattest/rapport til Trafikstyrelsen.

En EF-verifikationserklæring er påkrævet, hvor TSI-krav skal anvendes. Krav og beskrivelse i forhold til EF-verifikationserklæringen er beskrevet i:

  • Interoperabilitetsdirektivets art. 15
  • Interoperabilitetsdirektivets bilag IV, og
  • Kommissionens henstilling af 5. december 2014 om forhold vedrørende ibrugtagning og anvendelse af strukturelt definerede delsystemer og køretøjer efter reglerne i Europa-Parlamentets og Rådets direktiv 2008/57/EF og 2004/49/EF (2014/897/EU).

Se nærmere herom i bilag B.

 

5) Det Europæiske Jernbaneagenturs godkendelse

For at sikre harmoniseret gennemførelse af ERTMS og interoperabilitet på EUplan kontrollerer Agenturet før et udbud vedrørende fast ERTMS-udstyr, at de tekniske løsninger, der påtænkes, er fuldt overensstemmende med de relevante TSI’er og dermed er fuldt interoperable. Såfremt ansøgningen til Trafikstyrelsen indeholder fast ERTMS udstyr skal Agenturets godkendelse derfor vedlægges ansøgningsmaterialet, til kontrol af at agenturets godkendelse er indhentet.

 

Opfyldelse af TSI-krav

Som udgangspunkt skal alle relevante TSI-krav overholdes, og NoBo skal verificere, hvorvidt de relevante TSI-krav er opfyldt. Hvis det ikke er muligt at opfylde et givent TSI-krav, skal undtagelsesmuligheder i den pågældendeTSI undersøges.

Derudover kan der være en mulighed for at ansøge Kommissionen om en undtagelse fra et eller flere TSI-krav jf. interoperabilitetsdirektivet. Ansøger skal i disse tilfælde kontakte Trafikstyrelsen.

Ved fornyelse og opgraderinger af eksisterende infrastruktur kan der være udfordringer forbundet med at anvende TSI’er. Dette gælder særligt i forhold til anvendelse af komponenter, hvor de ovennævnte undtagelsesmuligheder ikke vurderes relevante eller tilstrækkelige.

Ansøger bør derfor afklare med den valgte NoBo, hvilke krav, der gælder for projektet. Hvis ansøger finder, at det er uklart, hvordan et givent TSI-krav skal forstås, anbefales det at kontakte Trafikstyrelsen.

 

Godkendelse af etape-opdelte ændringer

Ansøger kan ønske at ibrugtage visse ændringer i etaper. I sådanne tilfælde vil det være muligt for ansøgeren at ansøge om en ibrugtagningstilladelse for de enkelte etaper. I disse tilfælde skal ansøger indsende følgende til Trafikstyrelsen for at opnå en ibrugtagningstilladelse til det pågældende delsystem:

  • En systemdefinition, der beskriver den pågældende etape
  • En sikkerhedsvurderingsrapport for den pågældende etape
  • Forslagsstillers erklæring om at alle identificerede farer og risici ved disse farer er holdt på et acceptabelt niveau
  • Hvis TSI-krav skal anvendes: En EF-erklæring om ISV7 der dækker det pågældende delområde, (som udarbejdes på baggrund af NoBos verifikationsredegørelse i mellemfasen).
  • Det Europæiske Jernbaneagenturs godkendelse af ERTMS Udbud skal vedlægges ansøgningen, hvis en sådan godkendelse er påkrævet.

For nogle ændringer gælder det, at disse kan inddeles i etaper, som kan færdiggøres og idriftsættes uafhængigt af de efterfølgende ændringer. Hermed opnås trin for trin en ibrugtagningstilladelse til den til enhver tid gældende driftstilstand for ændringen.

I forbindelse med sådanne ændringer vil hver af ibrugtagningstilladelserne til etaperne have selvstændig og permanent karakter således, at ibrugtagningstilladelserne ikke erstatter hinanden, men derimod supplerer hinanden.

Denne type ændringer gælder typisk for ændringer i spor.

Det kan eksempelvis være en ændring, der omfatter sporfornyelse på en større station, hvor sporfornyelsen indbefatter fornyelse af et større antal spor, sporskifter, krydsningssporskifter mv. For at kunne trafikere stationen, selvom der vil være en indskrænket drift, mens fornyelsen pågår, ombygges sporene successivt efter en nøje planlagt takt, med opdeling i etaper, der skal ibrugtages til drift som perler på en snor.

For andre ændringer er etaperne også opdelt i fagtekniske områder. Der kan være praktiske grunde til, at sporarbejder gennemføres først, hvorefter sikring hhv. fjernstyring udføres i senere faser. I sådanne tilfælde vil ibrugtagningstilladelser til senere etaper bygge ovenpå de ibrugtagningstilladelser, der er udstedt til de tidligere etaper. Trafikstyrelsen vil behandle de enkelte ansøgninger (faser) som en særskilt ændring, og der opnås hermed trin for trin ibrugtagningstilladelse til den til enhver tid gældende driftstilstand på en given geografi.

For en given geografi bliver den sidste ibrugtagningstilladelse dækkende for ændringens samlede resultat, men de fagområder, hvortil der tidligere er meddelt ibrugtagningstilladelse, vil ikke umiddelbart være omtalt i den endelige ibrugtagningstilladelse. Denne fremgangsmåde underbygges af assessor-teamets løbende opfølgning og lukning af udeståender.

Et eksempel på en ændring af denne art vil være gennemførelse af en hastighedsopgradering på en given strækning. Ændringer af linjeføring og længdeprofil vil først gennemføres af sporentreprenøren.

De hastighedsopgraderede spor vil blive taget i brug også på stationsområder, uden at de sikringstekniske ændringer foretages.

Sikringsentreprenørens udflytning af stationsgrænsen kunne eksempelvis afvente et senere stadie. En sådan etape vil indebære flytning af signaler og sporisolationer samt omkodning af ATC svarende til den højere strækningshastighed. Forud for den sikringstekniske ibrugtagning vil bygherren typisk kun ansøge om disse ”nye” ændringer, og den resulterende ibrugtagningstilladelse vil kun omfatte etapens sikringstekniske ændringer.

De tidligere ombygninger af spordelen vil ikke være omtalt i ibrugtagningstilladelsen for ”udflytning af stationsgrænsen”, men den tidligere ibrugtagningstilladelse vil dog fortsat være gældende på den samme geografi.

I forbindelse med ibrugtagningstilladelse til den sidste etape inden hastighedsopgraderingen iværksættes, skal assessor-teamet vurdere, om den samlede sikkerhed for alle del-ændringer er dokumenteret, og det endelige resultat er sikkert.
Disse to ibrugtagningstilladelser vil, sammen med tilladelserne for tidligere etaper andre steder på strækningen, til sammen udgøre forudsætningerne for den faktiske ændring af kørselshastigheden på strækningen. I praksis vil selve ændringen af kørselshastigheden først ske endnu senere eksempelvis i forbindelse med et køreplansskift.

 

Forhåndsdialog

I forbindelse med større og/eller komplicerede ændringer, herunder ændringer, hvor TSI-krav kan blive aktuelle, anbefaler Trafikstyrelsen, at ansøger tager kontakt til styrelsen for at aftale det videregodkendelsesforløb og/eller afklare eventuelle tvivlsspørgsmål mht. hvilke regler, der skal anvendes mv.

Formålet er at reducere ansøgers økonomiske risici ved at sikre en forventningsafstemning, således at risikoen for, at der på et senere tidspunkt i sagsbehandlingen opstår misforståelser mellem Trafikstyrelsen og ansøger, reduceres.

Det anbefales at tage en forhåndsdialog tidligt i en ændrings forløb. Forhåndsdialog kan dog finde sted flere gange i en ændrings forløb, navnlig i forbindelse med ændringer, der opdeles i etaper eller dele, se ovenfor.

 

Tilkendegivelse

Ønsker ansøger Trafikstyrelsens tilkendegivelse vedrørende forhold i forbindelse med en ændring, f.eks. planen for et helt eller delvist godkendelsesforløb, kan ansøger tage kontakt til styrelsen med henblik herpå. Formålet med tilkendegivelsen er, ligesom med forhåndsdialog, at reducere ansøgers økonomiske risici ved at sikre en forventningsafstemning, således at risikoen for, at der på et senere tidspunkt i sagsbehandlingen opstår misforståelser mellem Trafikstyrelsen og ansøger, reduceres.

Det er en forudsætning for en tilkendegivelse, at assessor-teamet har bedømt den dokumentation, der ønskes en tilkendegivelse om, samt at der medsendes en systemdefinition, der afspejler projektets aktuelle stadie.

Ansøger kan også bede Trafikstyrelsen om en tilkendegivelse om og i givet fald, hvordan ændringen er omfattet af evt. TSI-krav.

I sådanne tilfælde er det ikke nødvendigt, at et assessor-team vurderer dokumentationen - dog skal ønsket om tilkendegivelsen ledsages af en foreløbig systemdefinition.

En tilkendegivelse reducerer ansøgers projektrisici, hvis objektet er klart og præcist defineret i tilkendegivelsen. En tilkendegivelses grad af klarhed og præcision afhænger af kvaliteten af den dokumentation, som ansøger har fremsendt som grundlag for tilkendegivelsen.

En tilkendegivelse er ikke en afgørelse. Den har således ingen retsvirkning, og den kan derfor ikke påklages.

Trafikstyrelsen har en målsætning om at behandle anmodninger om tilkendegivelser inden for tre uger efter, at sagen er tilstrækkeligt oplyst.

 

Ibrugtagningstilladelse, hvor den endelige dokumentation ikke kan udarbejdes før idriftsætning

I forbindelse med de fleste ændringer er det nødvendigt at ibrugtage et delsystem, før den endelige dokumentation foreligger, fordi den endelige dokumentation først foreligger, når anlægget er idriftsat.

I disse tilfælde kan assessor-teamet og/eller NoBo (hvis ændringen er omfattet af TSI-krav) ikke færdiggøre ”Sikkerhedsvurderingsrapportens Tillæg 1 og 2” og/eller EF-verifikationsattest/rapport inden idriftsætning af ændringen.

Dette kan f.eks. være tilfældet ved ændringer i et sikringsanlæg eller ved ombygning af spor, hvor udførelse af ændringen i marken inklusiv eventuelle tests eller afprøvninger før idriftsætning, skal ske i en weekend, hvorefter ændringen straks herefter ønskes taget i brug. I sådanne tilfælde vil assessor-teamet og en eventuel NoBo først kunne færdiggøre den endelige dokumentation efter idriftsætning af ændringen.

I disse tilfælde skal ansøger indsende følgende til Trafikstyrelsen i forbindelse med ansøgning om ibrugtagningstilladelse:

  • En systemdefinition
  • En sikkerhedsvurderingsrapport (se om kravene hertil i CSM-RA Bilag III og bekendtgørelsens Bilag 3)
  • En forslagsstillers skriftlige erklæring om, at alle identificerede farer og risici ved disse farer er holdt på et acceptabelt niveau
  • En EF-erklæring om ISV8 (hvis TSI-krav skal anvendes)
  • Det Europæiske Jernbaneagenturs godkendelse af udbud vedrørende fast ERTMS-udstyr, hvor Agenturets godkendelse er påkrævet, jf. jernbanelovens § 60 b.

Hvis den anførte dokumentation er fyldestgørende, vil Trafikstyrelsen udstede en ibrugtagningstilladelse med vilkår om, at ansøgeren inden for 6 uger efter idriftsætning skal indsende:

  • Tillæg 1 til sikkerhedsvurderingsrapporten, der skal indeholde assessors vurdering af, om ibrugtagning til drift er sket sikkert (dvs. om samtlige aktiviteter forbundet hermed er håndteret forsvarligt)
  • Forslagsstillers skriftlige erklæring om, at alle identificerede farer og risici ved disse farer er holdt på et acceptabelt niveau (opdateret erklæring)
  • Evt. en opdateret systemdefinition, hvis større ændringer er opstået under ibrugtagning til drift.

Derudover skal ansøger inden for 6 måneder efter ibrugtagning til driftindsende endelig dokumentation for at ændringen er sikker i form af:

  • Den endelige systemdefinition
  • Tillæg 2 til sikkerhedsvurderingsrapporten, der skal indeholde assessors vurdering af de resterende sikkerhedsmæssige aktiviteter
  • Forslagsstillers skriftlige erklæring om, at alle identificerede farer og risici ved disse farer er holdt på et acceptabelt niveau (den endelige erklæring), og
  • Evt. EF-erklæringen samt den endelige EF-verifikationsattest /rapport, som erklæringen er baseret på, hvis ændringen er omfattet af TSI krav.

Ændringen skal på ansøgningstidspunktet være fuldt projekteret inden for alle fagområder, formaliseret kontrol skal være udført, og assessor skal have set og vurderet:

  • Dokumentation for design og udført kontrol samt
  • Planer for sikkerhedsaktiviteter og aktører for udførelsesfasen, ibrugtagning til drift og projektets afslutning
  • Infrastrukturforvalterens procedurer for udførelse, afprøvning, ibrugtagning til drift og håndtering af afvigelser.

Ansøger vil qua sin sikkerhedsgodkendelse som jernbaneinfrastrukturforvalter tage hånd om og udføre de planer for de resterende sikkerhedsaktiviteter, som ansøger har forelagt og fået vurderet tilfredsstillende af assessor-teamet.

Sikkerhedsvurderingsrapporten skal indeholde assessor-teamets vurdering af ansøgersrisikostyringsproces og resultatet af denne, dvs. en vurdering af sikkerheden ved ændringenpå det grundlag, der er til rådighed, på det tidspunkt, hvor rapporten udfærdiges. Sikkerhedsvurderingsrapportens konklusion må ikke være betinget af, at assessor vil modtage yderligere dokumentation forud for ibrugtagning til drift.

Som (vejledende) eksempler må/kan følgende aktiviteter mv. indgå i planen for ændringensudførelse:

  • Godkendt jernbanesikkerhedsplan
  • Fagtilsyn
  • Tilsynskontroller udført af bygherren
  • Entreprenørens egenkontrol
  • Udarbejdelse af drejebog for ændringer i sikringsanlæg
  • Test af systemerne på stedet (SAT)
  • Målinger/sporjusteringer mm.
  • Kompetencer for de personer, der udfører og kontrollerer ændringen

Som (vejledende) eksempler må/kan følgende aktiviteter mv. indgå i planen for ibrugtagning til drift:

  • Slutafprøvning af anlæg
  • Linjesyn, gennemgang/kontrol af sporet mm.
  • Dokumentation for selve idriftsættelsen/ibrugtagning til drift herunder:
  • Iværksættelse af planlagte midlertidige trafikale/tekniske løsninger
  • Iværksættelsen af planlagte midlertidige driftsbegrænsninger, såsom hastighedsnedsættelser
  • Ibrugtagningsrapport/-protokol
  • Kompetencer for de personer, der udfører aktiviteterne forbundet med ibrugtagning til drift.

Som (vejledende) eksempler må/kan følgende aktiviteter mv. indgå i planen for projektets afslutning:

  • Slutjustering af sporarbejder, idet slutjustering udføres efter den justering, der foretages umiddelbart forud for ibrugtagning
  • Etablering af permanente løsninger, som afløser evt. midlertidige funktioner etableret i forbindelse med ibrugtagning til drift; herunder ophævelse af tilhørende driftsrestriktioner
  • Færdigbehandling/opretning af dokumentation med betydning for jernbanesikkerheden
  • Dokumentation på opfyldelse af risikoreducerende tiltag identificeret i projektetsfarelog
  • Overleveringsprotokol, der underskrives af en repræsentant for projektet samt afprojektejeren fra driftsorganisationen
  • Kompetencer for de personer, der udfører de aktiviteter, der udgør projektafslutningen (dvs. udføres efter ibrugtagning til drift)

Senest 6 uger efter ibrugtagning til drift skal ansøger indsende assessors
Tillæg 1 til sikkerhedsvurderingsrapporten. Dokumentationen, der ligger til grund for infrastrukturforvalterens beslutning om at iværksætte ibrugtagningen til drift, danner grundlag for udstedelse af Tillæg 1 til sikkerhedsvurderingsrapporten.

Som (vejledende) eksempler må/kan følgende dokumentation leveres til assessor som grundlag for assessors udstedelse af Tillæg 1:

  • Ibrugtagningsrapport (sikrings-, togkontrol og fjernstyringsanlæg)
  • Overlevering af spor til drift (spor mv.)
  • Tilsvarende dokumentation, som ved de to ovennævnte punkter, ved ibrugtagning af andre anlægselementer/delsystemer
  • Udtalelse fra Trafikal Drift, såfremt indgreb/ændringer under ibrugtagning til drift har medført driftsrestriktioner, som er relevante for (trafikal) driftspersonale
  • Opdateret fareregister i forhold til lukning af hasarder
  • Opdateret systemdefinition, hvis der er ændringer

Tillæg 1 skal indeholde assessors vurdering af, om ibrugtagning til drift er sket sikkert, dvs. om samtlige aktiviteter forbundet hermed er håndteret forsvarligt. Formålet med Tillæg 1 er, at assessor forholdsvist hurtigt udtaler sig entydigt om, hvorvidt ibrugtagning til drift er sket sikkert.

Med henblik herpå anser Trafikstyrelsen det for vigtigt, at assessor har metodefrihed til at danne sig det fornødne overblik over relevante forhold.
Afhængig af ændringens omfang og karakter kan en eller flere af følgende muligheder være hensigtsmæssige for assessor at anvende:

  1. Dokumentgennemgang (eksempelvis dokumentation for kontrol af udførelsesfasen og selve ibrugtagningen, bestemte dokumenter fra fagtilsyn og/eller måleresultater samt grundlaget for ændringens ibrugtagning til drift)
  2. Audit (eksempelvis af fagtilsyn, målinger og/eller afprøvninger/ibrugtagning (eksempelvis SAT))

Infrastrukturforvalteren vil med fordel allerede inden ibrugtagning kunne aftale den/de anvendte metoder med assessor, herunder hvilke dokumenter/resultater/audits assessor forventer at anvende som grundlag for sit Tillæg 1.

Til sidst skal ansøger inden for 6 måneder efter ibrugtagningen til drift indsende Tillæg 2, som skal indeholde assessors vurdering af de resterende sikkerhedsmæssige aktiviteter. Dokumentation for gennemførelsen af de aftalte aktiviteter i forbindelse med projektafslutningen, lægges til grund for assessors udstedelse af Tillæg 2 til sikkerhedsvurderingsrapporten.

Hvis vilkåret (f.eks. om fremsendelse af et Tillæg 1) ikke overholdes inden for de givne tidsfrister, vil grundlaget for ibrugtagningstilladelsen være bortfaldet. I dette tilfælde vil Trafikstyrelsen vurdere den fortsatte gyldighed af tilladelsen - herunder om tilladelsen vil blive givet med vilkår om, at driften af den pågældende infrastruktur skal underlægges en eller flere driftsrestriktioner, eller om tilladelsen skal tilbagekaldes.

Hvis ansøger har foretaget ændringer, der går ud over de ændringer, der allerede er beskrevet i den fremsendte systemdefinition, efter at sikkerhedsvurderingsrapporten er sendt til Trafikstyrelsen, skal assessor-teamet vurdere, hvorvidt konklusionerne i sikkerhedsvurderingsrapporten fortsat er gældende.

 

Om ibrugtagning af jernbaneinfrastruktur

Af § 60a, stk. 1 i jernbaneloven9 fremgår, at det kræver godkendelse fra Trafikstyrelsen, før at jernbaneinfrastruktur kan ibrugtages på det danske jernbanenet. Trafikstyrelsen skal derfor udstede en ibrugtagningstilladelse, før en infrastrukturforvalter kan tage jernbaneinfrastruktur i brug.

Et delsystem i jernbaneinfrastrukturen med ibrugtagningstilladelse må dog kun tages i brug af en jernbaneinfrastrukturforvalter, jf. § 12, når forvalteren har implementeret de fornødne risikoforanstaltninger i henhold til reglerne om godkendelse af jernbaneinfrastrukturforvaltere10.

 

Generelt om fremsendelse af dokumentation

Det anbefales, at den påkrævede dokumentation fremsendes samtidigt, da dette vil bidrage til en hurtig og effektiv sagsbehandling i Trafikstyrelsen, idet styrelsen først påbegynder sagsbehandlingen, når den fornødne dokumentation foreligger.

Sagsbehandlingstid

§ 6. Modtagelse af ansøgningen underrettet Trafik, - Bygge- og Boligstyrelsen ansøgeren om, at ansøgningen er fuldstændig eller anmoder om relevante supplerende oplysninger med angivelse af en rimelig frist for indgivelse heraf.

Stk. 2. Senest 4 måneder efter modtagelse af alle relevante oplysninger træffer Trafik-. Bygge- og Boligstyrelsen afgørelse i sagen og meddeler denne til ansøger.

Denne bestemmelse er en regel om maksimal sagsbehandlingstid, som EU har krævet indført med henblik på at sikre, at ingen medlemslande er mere en 4+1 måned om at træffe afgørelse om en ibrugtagningstilladelse.

Trafikstyrelsen har en målsætning om at udstede en ibrugtagningstilladelse inden for 15 arbejdsdage efter, at sagen er oplyst i fornødent omfang, dvs. fra det tidspunkt hvor ansøgeren har fremsendt den dokumentation, som er krævet i § 6. Reglen om maksimal sagsbehandlingstid får derfor ingen praktisk betydning i Danmark.

En ibrugtagningstilladelse kan udstedes med vilkår. Se nærmere herom i vejledningens afsnit ”Om § 1”.

5

Ændring af eksisterende jernbaneinfrastruktur

Vurdering af ændringen

§ 7. Før en ændring i en eksisterende jernbaneinfrastruktur iværksættes, skal den virksomhed, der påtænker ændringen, vurdere, om ændringen er signifikant efter principperne i artikel 4, stk. 1 og 2, i CSM-RA eller bilag 1 i denne bekendtgørelse.

Stk. 2. Vurderes det, at ændringen, jf. stk. 1, er signifikant, skal virksomheden forelægge ændringen for Trafik-, Bygge- og Boligstyrelsen som anført i § 9.

Stk. 3. Vurderes det, at ændringen er at betragte som en fornyelse eller opgradering, jf. interoperabilitetsdirektivet, skal virksomheden forelægge ændringen for Trafik-, Bygge- og Boligstyrelsen som anført i § 9.

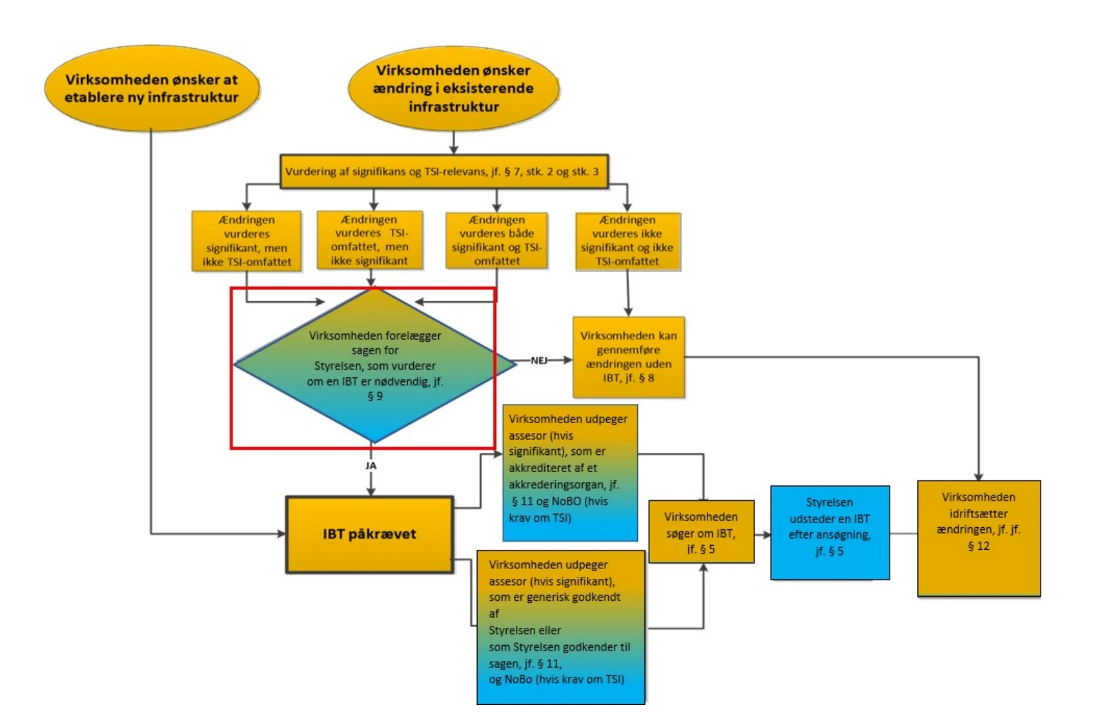
Flowdiagram med markering af boksen med teksten "Vurdering af signifikans og TSI-relevans, jf. § 7, stk. 2 og stk. 3" og de tilkoblede bokse nedenunder

Om § 7:

Vurdering af en ændrings signifikans (§ 7, stk. 2)

Som anført i CSM-RA, artikel 4, stk. 1 og Bilag 1 i bekendtgørelsen, skal ansøger før iværksættelse af en ændring vurdere, om ændringen kan have indflydelse på jernbanesikkerheden. Denne vurdering skal altid foretages, når en virksomhed påtænker en ændring. Kan ændringen have indflydelse på sikkerheden, skal virksomheden foretage en signifikansvurdering. Virksomhederne skal signifikansvurdere alle ændringer, der kan have indflydelse på jernbanesikkerheden, dvs. både strukturelle, driftsmæssige samt organisatoriske ændringer.

Ved strukturelle ændringer forstås fysiske ændringer i jernbaneinfrastrukturen.

Ved driftsmæssige ændringer forstås ændringer, der relaterer sig til trafikafviklingen f.eks. ændringer i trafikomfang, herunder ændringer i køreplanlagte krydsninger, køreplansændringer, hastighedsændringer, ændringer i aksellast mv. samt ændret arbejdsbelastning indenfor samme opgavefelt for personale.

Ved organisatoriske ændringer forstås ændringer i virksomhedens organisation herunder ændringer i ansvars- og rollefordeling, samt ændringer af personales opgaveområder.

Ved signifikansvurderinger af f.eks. hastighedsopgraderinger, opgradering af aksellast og ændringer i vedligehold, skal ansøger være opmærksom på - selvom der eventuelt kun er tale om rene driftsmæssige ændringer – at disse kan påvirke forudsætningerne for ibrugtagningstilladelsen til de strukturelle delsystemer. I så fald skal disse driftsmæssige ændringer forelægges for Trafikstyrelsen jf. § 9.

I § 2, nr. 14 er nærmere defineret, hvad der menes med en signifikant ændring.

Hvis virksomheden vurderer, at ændringen er signifikant, skal virksomheden i henhold til § 9 indsende en projektbeskrivelse, mv., herunder dokumentation for ansøgers vurdering af ændringens signifikans til Trafikstyrelsen. På baggrund af disse oplysninger træffer Trafikstyrelsen afgørelse om, hvorvidt ændringen kræver en ibrugtagningstilladelse i henhold til § 12.

Hvis ansøger med stor sikkerhed vurderer, at der er tale om en ændring af infrastruktur, der kræver en ibrugtagningstilladelse, kan en eventuel ansøgning om godkendelse af et assessor-team i henhold til § 11, stk. 4, sendes til Trafikstyrelsen, uden at ansøger først forelægger ændringen efter § 9.

Uanset om ansøger vurderer, at ændringen kræver ibrugtagningstilladelse ud fra sikkerhedsmæssige betragtninger, skal ansøger afklare TSI-forhold med Trafikstyrelsen.

Hvis virksomheden vurderer, at ændringen ikke er signifikant, og at ændringen ikke er omfattet af TSI-krav, så kræves der ikke en ny ibrugtagningstilladelse efter § 8. Virksomheden kan da gennemføre ændringen i overensstemmelse med sit sikkerhedsledelsessystem, som anført i § 8, og virksomheden behøver ikke at kontakte Trafikstyrelsen.

Virksomheden skal opbevare dokumentation for vurderingen. Se nærmere herom i afsnit ”Om §8”. Infrastrukturforvalteren skal opbevare dokumentation for at kunne begrunde sin vurdering af, at ændringen ikke kræver ibrugtagningstilladelse. Dokumentationen skal opbevares i hele ændringens levetid, jf. CSM-RA art. 4.

Dokumentationen skal bl.a. anvendes i forbindelse med vurderingen af akkumulation ved senereændringer.

Såfremt en virksomhed foretager yderligere ændringer efter, at virksomheden har vurderet, at ændringen er ikke-signifikant, skal virksomheden på ny vurdere ændringens signifikans.

 

Håndteringen af midlertidige afledte ændringer

Inden en ændring gennemføres, skal det vurderes, om ændringen er signifikant. I vurderingen af signifikans skal indgå alle aspekter af ændringen med betydning for jernbanesikkerheden, fra dens begyndelse til dens slutning. Vurderes det, at en ændring er signifikant, skal assessor-teamet følge hele ændringen fra start til slut, som beskrevet i forordningen for risikovurdering (CSM-RA).

Ofte vil det i forbindelse med den planlagte ændring være nødvendigt at foretage afledte ændringer. Disse afledte ændringer skal medtages i bedømmelsen af, om den planlagte ændring er signifikant.

Hvis et delsystem i drift påvirkes af disse afledte ændringer undervejs i gennemførelsen af den oprindelige ændring, bør virksomheden foretage en selvstændig vurdering af, hvilken type afledt ændring, der er tale om. Denne vurdering har betydning for, hvordan den afledte ændring skal håndteres i forhold til godkendelse.

For afledte strukturelle ændringer gælder det, at disse skal vurderes af et assessor-team, og det kræver en selvstændig ibrugtagningstilladelse, hvis den afledte strukturelle ændring skal ibrugtages før den oprindelige strukturelle ændring.

Assessor-teamet skal således vurdere hele ændringen inklusiv den afledte strukturelle ændring. Et eksempel på en afledt strukturel ændring:

Der arbejdes i et spor (en sporombygning) samtidig med, at der etableres en spuns, der potentielt kan påvirke nabosporet, som fortsat er i drift, mens sporet, der sporombygges, er lukket. Fordi etableringen af spunsen potentielt kan påvirke det spor, der er i drift, er en selvstændig ibrugtagningstilladelse til nabosporet påkrævet, før der etableres drift i nabosporet med spuns.

Anderledes forholder det sig for rene afledte driftsmæssige ændringer, herunder driftsmæssige ændringer, der ikke ændrer på forudsætningerne for gældende ibrugtagningstilladelser til de strukturelle delsystemer. Her kan der opstilles følgende 3 scenarier:

Figuren viser scenarier for idriftsætning af afledte driftsmæssige ændringer

1) den afledte driftsmæssige ændring udføres og afsluttes før den oprindelige strukturelle ændring sættes i drift. Ansøger skal vurdere, hvorvidt den afledte ændring er signifikant.

  1. hvis den afledte ændring vurderes signifikant, skal et assessor-team vurdere den afledte ændring. Dette assessor-team skal ikke godkendes af Trafikstyrelsen, og der skal ikke søges selvstændig ibrugtagningstilladelse til den afledte ændring.
  2. hvis den afledte ændring vurderes ikke at være signifikant, skal den afledte ændring gennemføres i overensstemmelse med eget sikkerhedsledelsessystem. Hverken assessor-team eller Trafikstyrelsen skal involveres.

2) den afledte driftsmæssige ændring udføres og tages i brug før, den oprindelige strukturelle ændring sættes i drift, og ophører først efter, at den oprindelige strukturelle ændring sættes i drift. Assessor-teamet skal vurdere den afledte ændring, og den afledte ændring bliver derved en del af ibrugtagningstilladelsessagen for den oprindelige strukturelle ændring.

3) den afledte driftsmæssige ændring udføres og tages i brug samtidig med, at den oprindelige strukturelle ændring sættes i drift. Assessor-teamet skal vurdere den afledte ændring, og den afledte ændring bliver derved en del af ibrugtagningstilladelsen for den oprindelige strukturelle ændring.

 

Fornyelse eller opgradering i henhold til TSI’ er (§ 7, stk. 3)

Virksomheden skal ligeledes vurdere, om ændringen kan betragtes som en fornyelse eller en opgradering, der er omfattet af TSI-krav i henhold til interoperabilitetsdirektivet.

Vurderer virksomheden, at den påtænkte ændring kan være omfattet af TSI-krav, skal virksomheden afklare med Trafikstyrelsen, om der er behov for en ibrugtagningstilladelse for delsystemet.

 

Generelt om fremsendelse af dokumentation

Det anbefales, at den påkrævede dokumentation fremsendes samtidigt, da dette vil bidrage til hurtig og effektiv sagsbehandling i Trafikstyrelsen, idet styrelsen først påbegynder sagsbehandlingen, når den fornødne dokumentation foreligger.

Ændringer der ikke kræver en ny ibrugtagningstilladelse

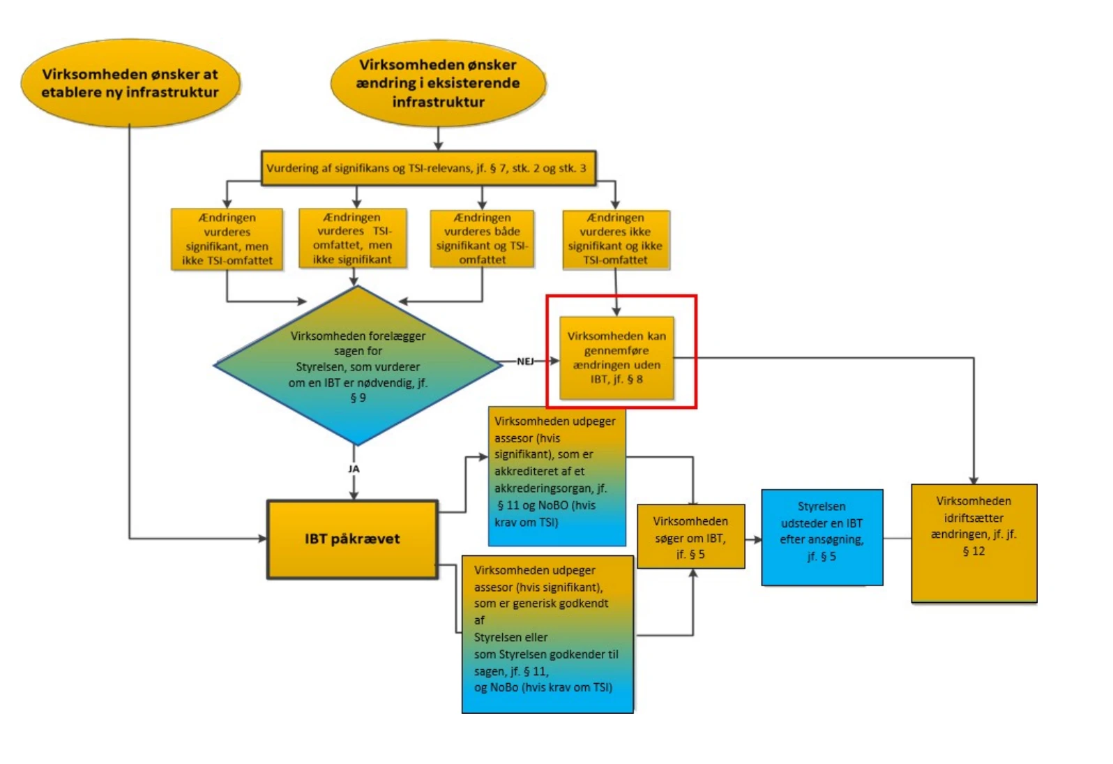
§ 8. Ændringen af et delsystem, som ikke er omfattet af vurdering i § 7, stk. 2 eller 3, kræver ikke en ibrugtagningstilladelse fra Trafik-, Bygge- og Boligstyrelsen. Sådanne ændringer gennemføres i overensstemmelse med jernbaneinfrastrukturforvalterens sikkerhedsledelsessystem.

Flowdiagram med indramning af boksen med skriften "Virksomheden kan gennemføre ændringer uden IBT, jf. § 8"

Om § 8:

Ændringer i infrastrukturen, som ikke kræver en ibrugtagningstilladelse Dersom virksomheden som anført under § 7 vurderer, at en ændring i infrastrukturen:

  • Ikke er en signifikant ændring, jf. art. 4, stk. 2 i CSM-RA eller Bilag 1 i bekendtgørelsen, og
  • Trafikstyrelsen har tilkendegivet, at ændringen ikke kan betragtes som en fornyelse eller opgradering omfattet af TSI-krav, kræves der ikke en ibrugtagningstilladelse fra Trafikstyrelsen.

Sådanne ændringer må virksomheden gennemføre i overensstemmelse med sit sikkerhedsledelsessystem. Trafikstyrelsen fører tilsyn med, at virksomhederne selv udfører signifikansvurderinger for disse ændringer.

 

Opbevaring af signifikansvurderinger

Infrastrukturforvalteren skal opbevare dokumentation for at kunne begrunde sin vurdering af, at ændringen ikke kræver ibrugtagningstilladelse. Dokumentationen skal opbevares i hele ændringens levetid jf. CSM-RA art. 4.

Dokumentationen skal bl.a. anvendes i forbindelse med vurderingen af akkumulations-kriteriet ved senere ændringer.

Forelæggelse af ændringer i jernbaneinfrastrukturen

§ 9. Inden ændring af et eksisterende delsystem, der vurderes at være signifikant eller som betragtes som fornyelse eller opgradering jf. § 7, stk. 2 eller 3, indsendes en projektbeskrivelse til Trafik- Bygge- og Boligstyrelsen, inden ændringen iværksættes. Trafik-, Bygge- og Boligstyrelsen træffer afgørelse om, hvorvidt ændringen kræver en ny ibrugtagningstilladelse i henhold til § 4.

Stk. 2. Projektbeskrivelsen skal indeholde følgende:

  1. Dokumentation for virksomhedens vurdering om ændringens signifikans, jf. § 7
  2. En foreløbig systemdefinition af ændringen af delsystemet, herunder oplysninger om:
  1. Virksomheden ønsker at anvende dokumentation fra en tilsvarende ændring, som tidligere har opnået en godkendelse i Danmark, et EU- eller EØS-land efter identiske krav under tilsvarende driftsbetingelser, og
  2. Hvorvidt ændringen efter virksomhedens vurdering er omfattet af TSI-krav.

Flowdiagram med indramning af boksen med teksten "Virksomheden forelægger sagen for Styrelsen, som vurderer om en IBT er nødvendig, jf. § 9"

Om § 9:

Forelæggelse af en planlagt ændring i infrastrukturen for Trafikstyrelsen

Hvis virksomheden vurderer, at en planlagt ændring i den eksisterende infrastruktur er en signifikant ændring og/eller kan betragtes som en fornyelse eller opgradering, der er omfattet af TSI-krav, er en ibrugtagningstilladelse nødvendig.

  • Hvis det vurderes, at ændringen er signifikant, uanset om ændringen er omfattet af TSI-krav, skal virksomheden enten oplyse om akkrediteret eller generisk godkendt assessor, eller indsende ansøgning om godkendelse af assessor i henhold til bekendtgørelse om godkendelse af assessorer og sagkyndige i forbindelse med godkendelse af jernbaneinfrastruktur og køretøjer11
  • Hvis det vurderes, at ændringen ikke er signifikant, skal virksomheden afklare med Trafikstyrelsen, om ændringen er omfattet af TSI-krav.

 

Generelt om fremsendelse af dokumentation

Det anbefales, at den påkrævede dokumentation fremsendes samtidigt, da dette vil bidrage til hurtig og effektiv sagsbehandling i Trafikstyrelsen, idet styrelsen først påbegynder sagsbehandlingen, når den fornødne dokumentation foreligger.

6

Anvendelse af assessorer

§ 11. Ansøger skal benytte assessor til vurdering af ansøgers risikovurdering i forbindelse med ansøgning om ibrugtagningstilladelse.

Stk. 2. Assessor skal udfærdige en sikkerhedsvurderingsrapport, jf. CSM-RA eller bilag 3 i denne bekendtgørelse, der skal indgå i ansøgningen om ibrugtagningstilladelse.

Stk. 3. Assessor skal være akkrediteret af et akkrediteringsorgan efter bekendtgørelse om krav til akkreditering af assessorer på jernbaneområdet, når denne vurderer følgende ændringer:

  1. Infrastrukturprojekt, som har egen anlægslov eller aktstykke.
  2. Ændring, som omfatter det europæiske togkontrol og signalsystem (ERTMS).
  3. Ændring, som omfatter landsdækkende etablering af delsystemer eller landsdækkende udskiftninger af delsystemer.

Stk. 4. En assessor, som ikke er akkrediteret, skal godkendes af Trafik-, Bygge- og Boligstyrelsen efter bekendtgørelse om godkendelse af assessorer og sagkyndige i forbindelse med godkendelse af jernbaneinfrastruktur og køretøjer.

Flowdiagram med indramning af boksene henholdsvis med teksten "Virksomheden udpeger assesor (hvis signifikant), som er akkrediteret af et akkrederingsorgan, jf. § 11 og NoBO (hvis krav om TSI)" og "Virksomheden udpeger assesor (hvis signifikant), som er generisk godkendt af Styrelsen eller som Styrelsen godkender til sagen, jf. § 11, og NoBo (hvis krav om TSI)

Om § 11:

Nedenfor er kort beskrevet bekendtgørelsens krav i § 11. Derudover henvises der til Trafikstyrelsens vejledning om godkendelse af assessorer og sagkyndige, hvor assessor-teamets opgaver og krav til assessorer mv. i forbindelse med assessorer omfattet af bekendtgørelsens § 11, stk. 4 er indgående beskrevet. Vejledning om godkendelse af assessorer og sagkyndige (Bekendtgørelse nr. 543 af 24. maj 2017) samt ansøgningsskema om godkendelse af assessor-team (generisk godkendelse og sag-til-sag- godkendelse) kan findes på Trafikstyrelsens hjemmeside.

 

Hvornår skal assessor anvendes?

Assessor (eller assessor-team) skal anvendes i alle ibrugtagningssager, hvor der er tale om signifikante ændringer.

 

Assessors opgaver

Assessor eller assessor-teamet skal vurdere ansøgers risikovurdering i forbindelse med ansøgning om ibrugtagningstilladelse. Assessor skal derfor vurdere både egnetheden af den måde risikostyringsprocessen i CSM-RA og i bekendtgørelsens bilag 1-3 anvendes på og egnetheden af risikostyringsprocessens resultater12 i forbindelse med ansøgning om ibrugtagningstilladelse. Assessor eller assessor-teamet skal udfærdige en sikkerhedsvurderingsrapport, jf. § 5, nr. 2.

 

Udpegning af assessor

Ifølge CSM-RA kan ansøger selv udpege en assessor. Assessor eller assessor- teamet bør deltage i risikovurderingsprocessen på et så tidligt tidspunkt som muligt, dvs. fra det tidligst mulige tidspunkt/stadium i risikostyringsprocessen(hvor ansøger har vurderet, at en ny ibrugtagningstilladelse er nødvendig).

 

§ 11, stk. 3 Akkrediteret assessor

I bekendtgørelsen fastsættes det, at assessor skal være akkrediteret af et akkrediteringsorgan efter bekendtgørelse om krav til akkreditering af assessorer på jernbaneområdet, når denne vurderer følgende ændringer:

  1. Infrastrukturprojekt, som har egen anlægslov eller aktstykke.
  2. Ændring, som omfatter det europæiske togkontrol og signalsystem(ERTMS).
  3. Ændring, som omfatter landsdækkende etablering af delsystemer eller landsdækkende udskiftninger af delsystemer.

I øvrige tilfælde skal en assessor, som ikke er akkrediteret, godkendes af Trafikstyrelsen efter bekendtgørelse om godkendelse af assessorer og sagkyndige i forbindelse med godkendelse af jernbaneinfrastruktur og køretøjer. I den forbindelse henvises der til Trafikstyrelsens vejledning om godkendelse af assessorer og sagkyndige (bekendtgørelse nr. 543 af 24. maj 2017).

Nr. 1) Infrastrukturprojekt, som har egen anlægslov og aktstykke

Infrastrukturprojekter, som har egen anlægslov eller aktstykke skal anvende en akkrediteret assessor i forbindelse med risikovurderingsprocessen.

Nr. 2) Ændring, som omfatter det europæiske togkontrol og signalsystem(ERTMS)

For så vidt angår infrastrukturdelen af ERTMS, vil der være krav om anvendelse af akkrediteret assessor ved ændringer, som ligger i den røde del af figuren nedenfor.

Den grønne del af figuren viser ændringer, der er specificeret i CCS trackside subsystem. Disse er dog et rent nationalt anliggende, hvorfor der ikke findes harmoniserede standarder indenfor dette område, hvormed det ikke vurderes at være omfattet af gensidig anerkendelse.

Den røde del af figuren dækker dele, der er specificeret i TSI CCS og for hvilke der derfor er harmoniserede standarder13 og krav om gensidig anerkendelse.

Figuren viser CCS trackside subsystem og TSI specifies CCS trackside subsystem

Trafikstyrelsen har på den baggrund vurderet, at ændringer, der vedrører det grønne område, ikke medfører krav om anvendelse af en assessor, som er akkrediteret. Det kunne fx være projekter,der alene vedrører ændringer i sikringsanlæg, fjernstyringen og sporskifter mm.

Indenfor det røde område vil det hovedsageligt være NoBo, der skal sikre, at TSIkrav er opfyldt. Mens det vil være en akkrediteret assessor, der skal vurdere den sikre integration.

Krav om akkrediteret assessor vil dermed være gældende for fx ændringer i GSMR, togdetekteringsudstyr (eksempelvis akseltællere) og baliser mm.

Nr. 3) Ændring, som omfatter landsdækkende etablering af delsystemereller landsdækkende udskiftninger af delsystemer

Ændringer, der omfatter landsdækkende etablering af delsystemer eller landsdækkende udskiftninger af delsystemer kræver anvendelse af en akkrediteret assessor. Med kriteriet ”landsdækkende” menes ikke nødvendigvis, at etableringen eller udskiftningen foretages på alle strækninger i Danmark, men at samme type udskiftning eller etablering foretages på store dele af nettet i Danmark.

 

§ 11, stk. 4 Godkendelse af assessor

Såfremt der ikke skal anvendes en akkrediteret assessor i henhold til § 11, stk. 3, skal der ansøges om godkendelse af assessor efter bekendtgørelse om godkendelse af assessorer og sagkyndige i forbindelse med godkendelse af jernbaneinfrastruktur og køretøjer. Der henvises i den forbindelse til Vejledning om godkendelse af assessorer og sagkyndige (bekendtgørelse nr. 543 af 24. maj 2017).

 

Tilsyn og dialog med assessor-team

For at reducere ansøgers projektrisici tilstræber Trafikstyrelsen at have dialog med et assessor-team så tidligt som muligt i forløbet. Trafikstyrelsen kan ligeledes føre tilsyn med de sag- til-sag godkendte assessorer. Derfor anbefales det, at ansøger gør Trafikstyrelsen opmærksom på, når første sæt af sikkerhedskrav foreligger for et enkelt fag, flere fag, en etape eller for hele ændringen.

 

Generelt om fremsendelse af dokumentation

Det anbefales, at den påkrævede dokumentation fremsendes samtidigt, da dette vil bidrage til en kortere og mere effektiv sagsbehandling i Trafikstyrelsen. Styrelsen påbegynder først sagsbehandlingen, når den fornødne dokumentation foreligger.

7

Dispensation

Dispensation

§ 14. Trafik-, Bygge- og Boligstyrelsen kan i særlige tilfælde dispensere fra bestemmelserne i denne bekendtgørelse, når det i øvrigt skønnes foreneligt med de hensyn, der ligger til grund for de pågældende bestemmelser, herunder gældende EU-lovgivning.

Om § 14:

Der er tale om en undtagelsesbestemmelse, hvor Trafikstyrelsen har mulighed for at dispensere fra bekendtgørelsens krav i helt særlige tilfælde.

8

Klageadgang

Klageadgang

§ 15. Afgørelser truffet af Trafik-, Bygge- og Boligstyrelsen efter denne bekendtgørelse kan ikke indbringes for transportministeren eller anden administrativ myndighed, jf. bekendtgørelse om Trafik-, Bygge- og Boligstyrelsens opgaver og beføjelser, klageadgang og kundgørelse af visse af Trafik-, Bygge- og Boligstyrelsens forskrifter.

§ 16. En ansøger, der har ansøgt Trafik-, Bygge- og Boligstyrelsen om en ibrugtagningstilladelse eller en testtilladelse og får afslag, kan anmode Trafik-, Bygge og Boligstyrelsen om en fornyet vurdering inden for en måned.

Stk. 2. Trafik-, Bygge- og Boligstyrelsen behandler anmodningen om fornyet vurdering inden for to måneder efter modtagelsen af anmodningen.

Om § 15 og 16:

Efter modtagelse af afgørelse om afslag kan ansøger inden for en måned anmode Trafikstyrelsen om at foretage en ny vurdering af sagen. Dette kan være relevant, hvis ansøger har modtaget fuldt afslag på en ansøgning eller kun delvist har fået medhold.

Anmodningen skal sendes til: infra@trafikstyrelsen.dk

Trafikstyrelsen vil inden for 2 måneder bekræfte eller ændre sin afgørelse.

Hvis Trafikstyrelsens fornyede behandling af sagen ikke fører til, at ansøgningen fuldt ud imødekommes, kan afgørelsen ikke indbringes for transportministeren eller anden administrativ myndighed.

Ansøger kan senest 8 uger efter modtagelsen af en afgørelse indbringe sagen for domstolene, jf. § 115, stk. 1 i jernbaneloven15. Hvis afgørelsen ikke indbringes for domstolene inden for fristen, er afgørelsen endelig.

9

Straf

Straf

§ 17. Overtrædelse af § 10, stk. 3, eller § 12, stk. 1, straffes med bøde, medmindre højere straf er forskyldt efter §§ 116-118 i jernbaneloven.

Stk. 2. Den, der foretager en ændring, herunder en test, uden at foretage envurdering som anført i § 7 eller § 10, stk. 2, straffes med bøde, medmindre højere straf er forskyldt efter §§ 116-118 i jernbaneloven.

Stk. 3. Tilsidesættelse af vilkår, der er fastsat i henhold til § 13, stk. 1, straffes med bøde.

Stk. 4. Der kan pålægges selskaber m.v. (juridiske personer) strafansvar efter reglerne i straffelovens kapitel 5.

Om § 17:

Sanktionerne følger jernbaneloven. Hvis en infrastrukturforvalter tager jernbaneinfrastruktur i brug, kan infrastrukturforvalteren straffes med bøde, hvis der ikke forinden er udstedt ibrugtagningstilladelse til den pågældende jernbaneinfrastruktur.

Hvis en infrastrukturforvalter foretager en ændring uden at vurdere ændringens signifikans eller vurdere om ændringen er en fornyelse eller opgradering omfattet af TSI-krav jf. § 7, kan infrastrukturforvalteren ligeledes straffes med bøde. Højere straf i form af fængsel indtil 4 måneder kan fastsættes eller under skærpende omstændigheder fængsel indtil 2 år, jf. jernbanelovens §§ 116-118.

Drift eller ibrugtagning af jernbaneinfrastruktur uden den fornødne godkendelse fra Trafikstyrelsen kan straffes med bøde eller fængsel indtil 4 måneder, jf. jernbanelovens § 116, stk. 1, nr. 1.

Den der afgiver urigtige oplysninger til Trafikstyrelsen kan straffes med bøde eller fængsel indtil 4 måneder, jf. jernbanelovens § 116, stk. 3. Straffen kan stige med fængsel indtil 2 år, efter skærpende omstændigheder, hvis overtrædelsen er begået forsætligt eller ved uagtsomhed jf. jernbanelovens § 116, stk. 4.

10

Ikraftræden

§ 18. Bekendtgørelsen træder i kraft den 16. juni 2020.

Stk. 2. Bekendtgørelse nr. 661 af 8. maj 2015 om ibrugtagningstilladelse for delsystemer i jernbaneinfrastrukturen ophæves.

Om § 18:

Bekendtgørelsen træder i kraft den 16. juni 2020 og ophæver samtidig bekendtgørelse nr. 661 af 8. maj 2015 om ibrugtagningstilladelse for delsystemer i jernbaneinfrastrukturen, herunder ændringsbekendtgørelserne til denne.

Hidtil udstedte ibrugtagningstilladelser vil fortsat være gældende ioverensstemmelse med deres indhold.

11

Bilag 1 til 3

Risikovurdering

Teksten fremgår af bilag 1-3 i bekendtgørelsen.

Om bilag 1-3:

Bilagene indeholder hovedprincipperne for risikovurdering i CSM-RA og gælder også for:

  • metroer, sporvogne og letbanesystemer og
  • net, der funktionelt er adskilt fra resten af jernbanesystemet, og som kun er beregnet til personbefordring i lokal-, by- og forstadsområder (S-banen).

 

Om figuren for risikostyringsprocessen i bilag 2:

Figuren illustrerer den iterative risikostyringsproces og indeholder følgende aktiviteter:

  1. risikoanalysen, hvori der foretages fareidentifikation samt fareklassifikation og på baggrund heraf risikoestimering.
  2. risikoevalueringen, hvor det med afsæt i risikoanalysen fastslås, om risiciene er acceptable. Vurderingen af dette laves på baggrund af det risikoacceptprincip, som ansøger har valgt. Ansøger kan vælge mellem tre forskellige risikoacceptprincipper:
    1. anerkendt praksis. Se nærmere om anvendelsen af anerkendtpraksis i bilag C til denne vejledning.
    2. referencesystem
    3. eksplicit risikoestimering
  3. identifikation af sikkerhedsforanstaltninger og de deraf følgende sikkerhedskrav, som det vurderede system skal opfylde.
  4. påvisning af, at systemet opfylder de fastlagte sikkerhedskrav, og
  5. styring af alle identificerede farer og de tilknyttedesikkerhedsforanstaltninger.

Risikostyringsprocessen gentages, indtil det er påvist, at systemet opfylder alle sikkerhedskrav, der er nødvendige for at acceptere de risici, der er forbundet med de identificerede farer.

 

Om bilag 3 om assessors sikkerhedsvurderingsrapport

Det er fastsat i Bilag 3 i bekendtgørelsen, hvad en assessors sikkerhedsvurderingsrapport som minimum skal indeholde.

BILAG A

Af bilag I til direktiv 2012/34/EU om oprettelse af et fælles europæisk jernbaneområde (omarbejdning) fremgår nedenstående liste over jernbaneinfrastrukturelementer:

Jernbaneinfrastruktur omfatter følgende elementer, såfremt disse hører til hoved og sidesporene, med undtagelse af spor inden for reparationsværksteder, baneværksteder eller lokomotivremiser samt privatesportilslutninger:

  • grunde
  • banelegeme og planum, især dæmninger, gennemskæringer, dræninger og afvandingsgrøfter, gennemløbsrør, beklædningsmure og beplantninger til beskyttelse af skråninger osv.; personperroner og læsseramper, herunder på passagerstationer og i godsterminaler; rabatter og sidestier; indhegningsmure, hække, stakitter; brandlinier; opvarmningsanlæg til sporskifter; snehegn
  • særlige konstruktioner: broer, stenkister og øvrige baneoverføringer, tunneller, overdækkede gennemskæringer og øvrige baneunderføringer; støttemure og afskærmninger mod laviner, nedstyrtende sten osv17. — niveauoverkørsler med de til sikring af vejtrafikken nødvendige anlæg
  • overbygning: skinner, rilleskinner, tvangsskinner; sveller og langsveller, let profiljern til skinnesamling; ballast inklusive grus og sand; sporskifter og skinnekryds; drejeskiver og skydebroer (med undtagelse af dem, der kun bruges til motorvogne)
  • adgangsveje for passagerer og gods, herunder vejadgang og adgang for gående passagerer ved ankomst eller afrejse
  • sikrings-, signal- og telekommunikationsanlæg på fri strækning, på banegårde og rangerbanegårde, herunder anlæg til produktion, transformering og fordeling af elektrisk strøm til signalvæsenet og telekommunikationsanlæggene; de til nævnte anlæg hørende bygninger;skinnebremser
  • belysningsanlæg til trafikkens afvikling og sikring
  • anlæg til transformering og tilførsel af strøm til den elektriske togfremdrift;understationer, strømforsyningsledninger mellem understation og køretråd, køreledninger med master, tredjeskinne med bærestolper
  • bygninger med tilknytning til infrastrukturen, herunder en anlægsdel til opkrævning af transportafgifter.

BILAG B

Krav og beskrivelse i forhold til EF-verifikationserklæringen:

Interoperabilitetsdirektivets art. 15

Procedure for udfærdigelse af en EF-verifikationserklæring

  1. Med henblik på udfærdigelse af den »EF«-verifikationserklæring, der er nødvendig for den i kapitel V omhandlede omsætning og ibrugtagning, skal ansøgeren anmode det eller de overensstemmelsesvurderingsorganer, som vedkommende har valgt til formålet, om at iværksætte »EF«-verifikationsproceduren, jf. bilag IV.
  2. Ansøgeren udsteder »EF«-verifikationserklæringen for et delsystem. Ansøgeren erklærer på eget ansvar, at delsystemet har været underlagt de relevante verifikationsprocedurer, og at det opfylder kravene i den relevante EU-ret og enhverrelevant national forskrift. »EF«-verifikationserklæringen og de ledsagende dokumenter dateres og underskrives af ansøgeren. 26.5.2016 L 138/63 Den Europæiske Unions Tidende DA (1) Europa-Parlamentets og Rådets direktiv (EU) 2015/1535 af 9. september 2015 om en informationsprocedure med hensyn til tekniske forskrifter samt forskrifter for informationssamfundets tjenester (EUT L 241af 17.9.2015, s. 1).
  3. Opgaven for det bemyndigede organ, som skal foretage »EF«-verifikation af et delsystem, begynder med projekterings-/konstruktionsfasen og omfatter hele udførelses-/fremstillingsfasen indtil godkendelsen forud for omsætning eller ibrugtagning af delsystemet. Den kan, i overensstemmelse med den relevante TSI, desuden omfatte verifikation af grænsefladerne mellem det pågældende delsystem og det system, som det skal indgå i.
  4. Ansøgeren er ansvarlig for, at der oprettes et teknisk dossier, som skal ledsage »EF«- verifikationserklæringen. Det pågældende tekniske dossier skal indeholde alle
    nødvendige dokumenter om delsystemets egenskaber og efter omstændighederne al dokumentation for interoperabilitetskomponenternes overensstemmelse. Det skal endvidere indeholde alle relevante oplysninger om betingelserne for og begrænsningerne i anvendelsen, instruktioner om serviceeftersyn, løbende eller periodisk overvågning samt justering og vedligeholdelse.
  5. I tilfælde af en fornyelse eller opgradering af et delsystem, der medfører en ændring af det tekniske dossier, og som berører de allerede gennemførte verifikationsprocedurers gyldighed, skal ansøgeren vurdere, om der er behov for at udstede en ny »EF«-verifikationserklæring.
  6. Det bemyndigede organ kan udstede verifikationsredegørelser i mellemfasen, der dækker visse faser i verifikationsproceduren eller visse dele af delsystemet.
  7. Hvis de relevante TSI'er tillader det, kan det bemyndigede organ udstede verifikationsattester, der gælder for et eller flere delsystemer eller visse dele af sådanne delsystemer.
  8. Medlemsstaterne udpeger de organer, der skal forestå verifikationsproceduren efter nationale forskrifter. I den henseende er de udpegede organer ansvarlige for de dermed forbundne opgaver. Med forbehold af artikel 30 kan en medlemsstat udnævne et bemyndiget organ til udpeget organ, hvorved hele processen kan forestås af ét enkelt overensstemmelsesvurderingsorgan.
  9. Kommissionen kan ved hjælp af gennemførelsesretsakter fastsætte:
    1. nærmere oplysninger om »EF«-verifikationsprocedurerne for delsystemer, herunder den verifikationsprocedure, der benyttes ved verifikation efter nationale forskrifter, og de dokumenter, som ansøgeren skal forelægge med henblik på denne procedure
    2. skabeloner for »EF«-verifikationserklæringen, herunder i tilfælde af en ændring af delsystemet eller i tilfælde af yderligere verifikationer verifikationsredegørelsen i mellemfasen, og skabeloner for dokumenter i det tekniske dossier, der skal ledsage de pågældende erklæringer, samt skabeloner for verifikationsattesten.

Disse gennemførelsesretsakter vedtages efter undersøgelsesproceduren i artikel 51, stk. 3

BILAG C

Særligt om risikoacceptprincippet ”anerkendt praksis” jf. afsnit 3.3 i bilag 2 til bekendtgørelsen og afsnit 2.3 i bilag I til CSM-RA. ”Anerkendt praksis” er et skriftligt regelsæt, der, når det anvendes korrekt, kan benyttes til at holde en eller flere specifikke farer under kontrol. Med ”anerkendt praksis” skal man i udgangspunktet forstå regelsæt, snarere end enkeltstående krav.

Anerkendt praksis kan inddeles i to kategorier.

  1. Anerkendt praksis, der er almindeligt anerkendt i jernbanesektoren eller
  2. Anerkendt praksis, der ikke kan kategoriseres som almindeligt anerkendt i jernbanesektoren, men som kan begrundes og som assessor-teamet kan acceptere

Det er et krav for begge de to kategorier af anerkendt praksis:

  • at den anerkendte praksis har relevans for, at de pågældende farer i det vurderede system holdes under kontrol, og
  • at den anerkendte praksis på anmodning stilles til rådighed for assessorerne, for at de kan vurdere, eller hvis det er relevant, gensidigt anerkende anvendelsesegnetheden af både risikostyringsprocessen i henhold til CSM-RA artikel 15, stk. 5 eller bekendtgørelsens Bilag 1, afsnit 6 og resultaterne af den.

Sidstnævnte krav er ændret i forhold til den tidligere udgave af CSM-RA nr. 352/2009, således, at den anerkendte praksis alene skal stilles til rådighed for assessorerne efter anmodning herom.
I begge kategorier af anerkendt praksis skal ansøger således kunne redegøre for, at den anerkendte praksis er relevant for håndtering af farerne.

Derefter skal assessor-teamet acceptere den anerkendte praksis, hvis den er i kategori a), mens ansøger for kategori b)’s vedkommende skal kunne forsvare den anerkendte praksis’ (reglens) anvendelse, før assessor-teamet accepterer den.

  1. Anerkendt praksis, der er almindeligt anerkendt i jernbanesektoren kan f.eks. være normer/sikkerhedsregler, der er godkendt til den pågældende infrastrukturforvalter af Trafikstyrelsen, EN-standarder samt andre landes lovgivning. (F.eks. BN1-banenormer, SODB Anlægsbestemmelser, Sikkerhedsinstrukser (SIN), Sikkerhedsreglement (SR) og Sporregler).
  2. Anerkendt praksis, der ikke kan kategoriseres som almindeligt anerkendt i jernbanesektoren, men som skal begrundes og som assessor-teamet skal acceptere anvendelsen af, kan f.eks. være normer/ sikkerhedsregler, der er godkendt til en anden infrastrukturforvalter af Trafikstyrelsen samt regler, der ikke er godkendt af Trafikstyrelsen.

Der gælder i CSM-RA ingen særlige krav til, hvorledes assessor-teamet tager stilling til dette. Ansøger skal ”begrunde” (på engelsk ”justify”, hvilket er et lidt stærkere udtryk), at reglen er brugbar.

Forskellen på kategori a) og b) kan illustreres som følger:

En infrastrukturforvalter skal anlægge et spor, herunder et skinneudtræk. Benytter infrastrukturforvalteren f.eks. regler for skinneudtræk, der er godkendt til dennes brug i Trafikstyrelsen, kan infrastrukturforvalteren nøjes med at oplyse assessorteamet om indholdet af reglerne for skinneudtræk. Således kan assessor-teamet se, at de forhold, der er relevante i forhold til anlæg, drift og vedligehold af skinneudtræk, er inkluderet i reglerne.

Har infrastrukturforvalteren imidlertid ikke regler for skinneudtræk at følge, men f.eks. alene en praksis for, hvad man plejer at gøre, når man anlægger et skinneudtræk, så kan assessor-teamet ikke umiddelbart gå ud fra, at denne praksis håndterer alle relevante farer i forbindelse med ændringen. I sådanne tilfælde er infrastrukturforvalteren henvist til over for assessor-teamet at føre bevis for, at den valgte praksis er anvendelig.

 

Valg af regelsæt/anerkendt praksis

Selvom der er frit valg med hensyn til, hvilken anerkendt praksis en ansøger vil benytte sig af, så er det ikke hensigten ifølge CSM-RA, at der ”shoppes” mellem enkeltstående krav i de (forskellige) regelsæt, der benyttes (f.eks. enBN1-banenorm plus krav fra EN-standarder, tyske regler etc.), da sikkerheden i et regelsæt ofte beror på sammenhængen mellem de enkelte krav i regelsættet. Vælger ansøger at anvende krav fra forskellige regelsæt, bør ansøger demonstrere over for assessor, at sammenhængen er bibeholdt i de krav, der er udledt af anerkendt praksis. For at kunne komme i betragtning som ”anerkendt praksis”, skal regelsættet/reglen som udgangspunkt have været anvendt i mange tilfælde uden væsentlige ændringer (undtaget herfra er f.eks. regler godkendt af Trafikstyrelsen samt EN-standarder og andre landes lovgivning).

Indholdet skal klart udtrykke krav, der kan anvendes i den videre proces, og det skal kunne spores, hvilke farer det/de pågældende krav holder under kontrol18.

Ansøger skal angive, hvilke kapitler/afsnit fra den valgte anerkendte praksis der kontrollerer en given fare. Angives det ikke, skal ansøger føre bevis for, at hele den valgte anerkendte praksis er opfyldt.

Eksempler på forhold, der normalt ikke betragtes som anerkendt praksis (listen er ikke udtømmende):

  • Nyligt etablerede krav/regler fra en jernbaneinfrastrukturforvalter (bortset fra krav/regler, der er godkendt af Trafikstyrelsen)
  • Afvigelser fra sikkerhedsregler (”dispensationer”)
  • Særlige arbejdsbetingelser (SAB)
  • Nyligt etableret leverandørdokumentation

I disse tilfælde skal der i stedet enten foreligge en reference til et referencesystem eller en eksplicit risikoestimering og et deraf afledt sæt sikkerhedskrav. I praksis betyder det, at beslutninger om accept af afvigelser fra anerkendt praksis (f.eks. i form af en teknisk verifikationserklæring (TVE) eller en dispensation) skal begrundes med henvisning til enten et referencesystem eller en eksplicit risikoestimering.

 

Anerkendt praksis referencesystem

Generiske regler, f.eks. restriktioner på punktfejl i sporet eller krav til friluftprofiler kan typisk kategoriseres som anerkendt praksis.
Derimod kan specifikke regler, f.eks. typekrav til mindre delkomponenter samt tegninger til et specifikt sikringsanlægkategoriseres som et referencesystem. Bemærk, at et eksisterende anlæg ikke kan betegnes som ”anerkendt praksis”, men at det bør håndteres som referencesystem. Det er i den forbindelse en forudsætning for anvendeligheden af eksisterende anlæg som reference, at det eksisterende anlæg opfylder kravene til et referencesystem herunder, at systemet skal kunne godkendes i dag19, og at sikkerhedskravene skal kunne identificeres.
For infrastruktur benyttes i dag referencesystemer i stedet for typegodkendelser.
En typegodkendt komponent/et typegodkendt system, der anvendes i forbindelse med en ændring, kan ses på som et referencesystem. At den/det pågældende komponent/system er typegodkendt, vil da tale for, at komponenten/systemet er sikker(t).
Med hensyn til referencesystemer, der baserer sig på ikke-typegodkendte komponenter/ikke-godkendte tegninger, må assessor-teamet i det konkrete tilfælde tage stilling til, om referencesystemet er bevist sikkert nok.
Sikkerhedskravene angående de farer, som er dækket ind af referencesystemet, skal eksplicit udledes. De skal være målbare, så det er det muligt at kontrollere, om de er overholdt.

Virksomhedernes såkaldte ”normaltegningssystem” kan ikke generelt betragtes som tilhørende enten anerkendt praksis kategori a), anerkendt praksis kategori b) eller referencesystem. Det vil bero på tegningens indhold, anvendelses- og godkendelsesstatus. Normaltegninger, der tilhører en bestemt anlægstype, vil dog kunne håndteres som referencesystem, når normaltegningerne har været anvendt til virkelige anlæg, som har vist sig at have et acceptabelt sikkerhedsniveau og som fortsat kan godkendes i Danmark.

De krav, som et referencesystem som minimum skal overholde, fremgår af CSM- RA bilag I, afsnit 2 – særligt afsnit 2.4 i bilaget.

 

 

 

Trafikstyrelsen
Carsten Niebuhrs gade 43
1577 København V.
info@trafikstyrelsen.dk
www.trafikstyrelsen.dk
Vejledning om ibrugtagningstilladelse for delsystemer i jernbaneinfrastruktur